#来伊份预亏1.7亿拟花不超10亿理财# 【#来伊份去年预亏1.7亿#,拟用不超10亿元购买理财产品】1月16日晚间,国内“休闲零食第一股”上海来伊份股份有限公司发布业绩预亏公告,经财务部门初步测算,预计2025年年度实现归属于上市公司股东的净利润为亏损1.7亿元左右,归属于上市公司股东扣除非经常性损益后的净利润为亏损1.9亿元左右。
相比上年同期,来伊份净利润和扣非净利润的亏损额均扩大。2024年同期,公司归属于上市公司股东的净利润亏损7526.76万元;归属于上市公司股东的扣除非经常性损益的净利润亏损9002.98万元。
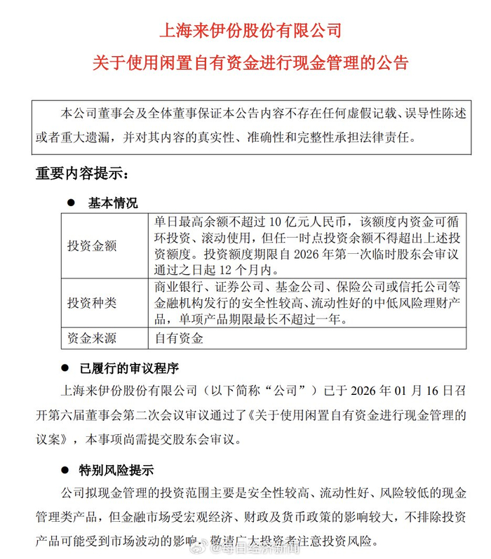
同日,来伊份还披露关于使用闲置自有资金进行现金管理的公告、关于“提质增效重回报”专项行动的公告等。根据公告,为提高自有资金使用效率,来伊份拟使用部分闲置自有资金进行现金管理,单日最高余额不超过10亿元。(泽塔)


>>>查看更多:股市要闻