这年头,上市公司董事长套现的很多,但套现还被夸的真没几个,这位耄耋老人却算一个!

从美国“硅谷大佬”到中国“蚀刻机之父”,这位年过八旬的老人用科技打破海外技术垄断,填补国内空白,书写了一个大写的“中国人”!
只是谁都没想到,成也是回国,败也是回国,光是为了归化国籍,就要斥巨资近1个亿。
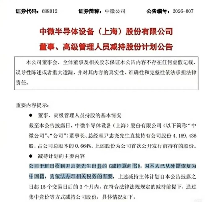
图源:中微公司官微而这位传奇人物正是中微公司的现任董事长兼总经理尹志尧,此前财报中显示他是外国籍,如今更是拟减持最高不超过29万股,也如愿恢复中国籍!
图源:中微公司企业公告换句话说,为了早日“落叶归根”,成为真正意义上的“中国人”,这位年过八旬的董事长,减持数十万企业股份,也不过是为了交税需要。
算下来,从60岁回国那一刻起,尹志尧博士在国内创业深耕已有21年多了,是他一举实现了国产中微等离子体刻蚀机从无到有的重大突破,也让美国的技术封锁宣告“失败”。
图源:CNR毫不夸张地讲,如果没有尹老的弃美回国,我们在半导体芯片,尤其是在刻蚀机领域,很有可能“遥遥落后”于他国。
所以从某种程度而言,尹志尧这三个字,注定会像钱学森、任正非等人一样,被载入中国的史册。

北大学霸、海外名校物理学博士
60岁回国创业
不再为外国人做嫁衣了
的确,尹志尧董事长计划减持的这29万股,企业公告上显示是从本月30日起,为期3个月。
如果按照当天公告的时间算,中微公司收盘价报每股336.68元,总市值为2108亿元,这29万股也就相当于9764万元,将近1亿元。官方也表示支持,对企业运营无影响。
图源:东方财富网的确,对于各国对本国籍人士的相关规定,尤其是像尹志尧这类前沿技术的高精尖人才,想要归化国籍也不是那么简单的,不是想换回国籍就能轻易换回来的。
值得一提的是,在重拥中国籍之前,尹志尧是以外籍人士身份进入中微公司的,而且此前数十年在海外名企的从业经历,也意味着他在国内获得的收入,都必须依法纳税。
图为中微公司而获得中国籍之后,尹志尧也就需要承担全球纳税义务,也就是说所有的收入都要进行纳税申报,更何况如今国籍变更、海外资产、境内资产等事实,早已公开透明化,也就能理解这次计划减持近1亿元,并不是套现,而是官方的常规操作。
而公开资料也显示,尹志尧生于1944年,出自北京的书香门第,先后在中国科学技术大学、北京大学获得硕士学位,后又在加州大学洛杉矶分校获得博士学位。
图为英特尔可以说是典型的“别人家的孩子”,是个妥妥的理工男学霸。大学博士毕业后,他又在英特尔、泛林半导体(Lam Research)、应用材料(Applied Materials)等世界名企担任高级工程师、首席技术官等要职,前途一片美好。
更重要的是,当时这家由华人林杰屏创办的美国企业泛林集团(LAM)曾一度濒临倒闭,而有了尹志尧的加入后,几年时间便“起死回生”,还成功研发出彩虹号等离子体刻蚀机,并占据当时近一半的市场。
图为泛林集团也是在那之后,尹志尧成了硅谷响当当的“人物”,很多大企业都想“挖”他。在美工作20年左右,他更是在那段时间拿到“美国绿卡”,还归化为美国籍,是理论上的“美国人”?
或许是每个在异国他乡漂泊的游子,内心深处都有一颗赤子归国心。
也是机缘巧合下,在2004年他遇到了自己的中学校友江上舟,两人一见如故,而江上舟是当时中芯国际的的董事长,也是中国半导体协会理事长,两人都是在半导体产业有突出贡献的华人,相谈甚欢,也就有了后来的故事。
图为江上舟当时好友江上舟向尹志尧抛出了“橄榄枝”,希望他回国创业,一同推动国内半导体产业的发展。
而尹志尧那个时候已经60岁了,年薪百万,还是义不容辞地辞去世界名企的高管职位,投身祖国的怀抱,并创办了中微半导体设备公司(AMEC)。
图源:央视财经正如尹志尧在专访中提到的:“我们给外国人做嫁衣,干了很多事,那我们也应该给自己祖国的人民,做一些贡献了,所以就下定决心回国了。”
图源:中国财经报道如今中微公司的市值已超2000亿元,企业曾在上市一年后,就有半数的员工身家超千万元,而董事长尹志尧持股比也不过一点零头。
图源:中国财经报道我们应该庆幸,尹志尧回国发展后,也带动了倪图强等40余位华裔半导体资深专家回国发展,也是有了他们,国内半导体产业在刻蚀机方面实现了从无到有、从追赶到赶超的大跨越。

弃美归国
“天价分手费”被曝光了
科学无国界,但科学家心系祖国。
如今耄耋之年的尹志尧,用减持股票、60岁回国创业等实际行动,证明了一个华人科学家的社会担当和拳拳赤子之心。
弃美归国,也让尹志尧数次的减持,被推上舆论的“风口”。或许有人说,年纪大了就想着回国,以前年轻的时候咋不想着早点回国呢?
图源:企业公告不管外界如何议论,尹志尧领导的中微公司,取得的所有成就依旧是难以掩盖的。
国产首台CCP D-RIE双台蚀刻机、等离子刻蚀设备同步世界领先水平、拥有完全自主知识产权刻蚀机、一流的薄膜设备、ICP双方应台刻蚀机精度达到0.1nm......
这些非凡成绩的取得,离不开尹志尧这类专业人才数十年如一日的默默付出。
图源:福布斯今日之中微公司,在尹博士的带领下,攻克了国产2nm、7nm刻蚀机的技术难题,以前依赖进口,如今也能用上我们自己的“大国重器”,在半导体芯片产业也有了“中国态度”。
图源:央视财经曾几何时,刻蚀机一度是外企长期垄断的局面,我国在这一领域长期处于落后、处处被“卡脖子”。而且更可悲的是,但凡国产刻蚀机发布新品,就总是被外企视为“抄作业”,更是数次被外企提起诉讼。
而尹志尧的中微公司,也是多次被前东家告上法庭,要么就是说涉嫌窃密、要么就是被指侵权,好在都是些子虚乌有的传闻,最终中微公司都顺利赢得官司,证明了自己的清白。
图为泛林研发所以说,回国创业也是步步维艰。
但相比尹志尧取得的累累硕果和遇到的各种难题,他回国耗资近亿元,减持股票光是为了办税就有几次,这“天价分手费”其实一点也并不低。
图源:家族企业杂志CFBR说实话,不得不佩服尹博士,用20年时间打破国外刻蚀机的技术封锁,是“中国蚀刻机之父”,耄耋之年还要减持数十万企业股归化中国籍。
这种“天价分手费”的操作,换来的是中微公司的不受影响,股价不会大幅缩水;换来的是尹志尧的不被美方起诉’换来的是国产刻蚀机赛道不会再度失去“主心骨”。
可以说,80多岁的尹志尧,给很多以前是外籍的企业家和科学家都上了一堂课。

科技创新无国界
但税籍有国界
其实,尹志尧并不是第一个放弃海外籍的华人,也不会是最后一个。
就像杜勃罗流波夫说的:“真正的爱国主义不应只体现在说漂亮话上,而应该体现在为祖国谋福利、为人民谋福利的行动上。”不夸张地讲,尹志尧的大半辈子,都在深刻践行这句话。
从大的层面而言,海外深造学习、甚至是海外就业定居,这都无可厚非,都是用科技创新造福全人类了;往小的一面看,尹志尧归化中国籍,交了巨额的税费,不仅是为了回到祖国怀抱,更是为了与祖国同频共振,是赤子归心!
图为尹志尧如今,我们的刻蚀机技术能够跻身世界前列,就一定少不了像尹志尧这样的海归人才“科技报国”的雄心壮志,是他们一步步填补了国产半导体芯片的空白。
虽然都说科技创新无国界,但真要比拼的时候,外企会大方将技术分享给我们吗?道理大家都懂,技术鸿沟和产业化升级,少不了一个又一个归国人才的“拼尽全力”。
图源:网络近年来,像尹志尧、颜宁、倪图强、王存玉、徐嘉鹏等为代表的海归人才相继回国效力,在不同领域表现出非凡实力,为祖国的发展贡献了力量,他们就是最最可爱的一群人。

写在最后
所以,不管是已经81岁的尹志尧,还是正在准备回国的海外人才们,如果祖国需要,他们会毅然而然选择放弃海外的百万高薪待遇吗?
或许有人会像尹志尧博士一样斥巨资办理税务手续,只为早日重回祖国怀抱,但也不排除依旧有人想走出去,想在海外安身立命......
但不管怎么说,81岁的尹志尧博士用自己的行动,给了外界一个信号:“科技无国界,但税籍有国界。”
企业家、科学家可以用科技创新带动产业升级,甚至是影响和改变世界,但前提都是要税务合法合规,才不会被世界所影响和改变。
>>>查看更多:股市要闻