
核心观点:
3月20日晚,上交所正式受理宇树科技科创板IPO申请,若成功登陆科创板,其或将成为A股“人形机器人第一股”。据悉,2025年宇树科技净利润6亿元,同比暴增674.29%。
根据中国电子学会发布的《人形机器人智能化分级》标准,人形机器人智能化等级分为L1至L5五个级别,目前市面产品多处于L2-L3级,L4级正处于研发与小范围应用阶段,L5级尚未实现,行业正处在向L4级进化的关键时期。
人形机器人整机成本的70%集中在上游核心零部件。投资破局点在于寻找能解决“卡脖子”环节(如高精传感器、行星滚柱丝杠)或在关键部件(如无框力矩电机、谐波减速器)上实现国产替代降本的企业。
在商业化落地的比拼中,中国头部企业(如优必选、智元、宇树等)已实质迈入量产和场景交付阶段,进度领先于海外标杆(如特斯拉)。在落地场景上,工业制造领域因其对“高柔性”的迫切需求,成为最先兑现商业价值的阵地。

(1)背景
3月20日晚,上交所正式受理宇树科技科创板IPO申请。在此之前,宇树科技已完成上交所预先审阅,包括答复两轮问询。若成功登陆科创板,其或将成为A 股“人形机器人第一股”。
据招股说明书披露,宇树科技人形机器人从2023年开始量产,报告期内人形机器人销量累计近4000台。收入层面,人形机器人收入占比从2023年的1.88%,迅速提升至2025年1-9月的51.53%,并在当期实现5.95亿元收入,首次超过四足机器人的4.88亿元,成为新的增长引擎。宇树科技2025年扣非归母净利润6亿元,同比增长674.29%,几乎是指数级的。
回想这两年,人形机器人行业经历着火热的融资风暴,热闹程度前所未有。根据融中数据统计,2025年全球人形机器人领域融资事件数量215起,对应增幅约221%,融资金额578亿元,对应增幅约425%。然而,对于人形机器人 “叫好不叫座” 的质疑声音甚嚣尘上,宇树科技这份招股书,至少在财务数据层面,给出了强有力的回应。
(2)行业定义及发展历程
1)定义及分类
国际标准组织(ISO 8373:2021)将人形机器人定义为拥有躯干、头部和四肢,外形和运动方式类似人类的机器人。根据国际机器人联合会(IFR)认为,人形机器人是一种外观接近人类(通常拥有两只手臂和手掌、两条腿、躯干与头部),能够在为人类设计的环境中完成任务,而无需对环境进行改造的机器人。其任务执行能力通过具备类人感知能力得到增强,例如视觉、听觉、触觉,以及与人类及环境的互动能力。
人形机器人按物理构型最主流的划分是三类:轮式、足式、全能型。按落地场景,人形机器人被划分为工业型、服务型、特种型等各大类,其中,工业应用已率先破冰,服务场景则呈现“由点及面”特征,医疗与教育虽未爆发、但根基扎实,而家用市场因安全法规缺位与高成本尚未形成有效需求闭环。
图表1 人形机器人主要类型

信息来源:GGII
2)发展历程
人形机器人的探索始于20世纪70年代,目前,人形机器人的发展已经经历了萌芽探索阶段、集成发展阶段、高动态发展阶段、智能化发展阶段四个阶段:20世纪70年代至90年代为萌芽探索阶段,以实现基本双足行走为目标,虽初步具备拟人结构但运动能力较弱,代表作品有日本早稻田大学的WAP、WABOT等系列机器人;本世纪初至2010年为集成发展阶段,核心是整合感知与智能控制技术,以本田ASIMO系列为代表,机器人具备初步环境感知与简单动作调整能力,可实现流畅行走;2010年至2022年为高动态发展阶段,控制理论与技术进步推动机器人运动能力显著提升,既能完成精细操作(如升级版ASIMO),也能在复杂场景中实现高动态运动(如波士顿动力ATLAS);2022年至今为智能化发展阶段,人工智能赋能使机器人具备更强感知、交互与决策能力,电驱动成为主流技术路线,特斯拉擎天柱等产品可实现复杂决策与灵敏流畅的动作。
根据中国电子学会发布的《人形机器人智能化分级》(T/CIE 298-2025)标准,人形机器人智能化等级分为L1至L5五个级别,目前市面产品多处于 L2-L3 级,L4 级正处于研发与小范围应用阶段,L5 级尚未实现,行业正处在向 L4 级进化的关键时期。
图表2 人形机器人发展历程

(3)行业现状分析
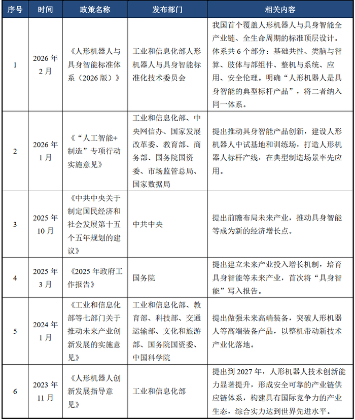
1)政策梳理及发展方向
图表3 人形机器人相关政策梳理

信息来源:融中咨询整理
2)技术发展进程
当前人形机器人具身智能算法层已形成三条主流技术路线,分别是端到端VLA技术路线、大脑+小脑分层技术路线及世界模型技术路线。其中,端到端VLA技术路线可直接实现从感知到动作的学习,但仅适用于短程任务;大脑+小脑分层技术路线是目前相对成熟的主流方向,由大模型负责决策规划、专用模型负责运动控制,整体任务处理能力更强;世界模型技术路线则属于前沿探索,通过构建物理世界模型来优化决策。据专家观点,VLA仍存在较大研究难度,世界模型尚处早期阶段,大小脑路线在模块化、泛化性与可解释性上具备明显优势。
图表4 人形机器人“大脑+小脑”分层技术路线

信息来源:中国信通院,融中咨询
除现有主流路线外,类脑智能、脑机接口等创新技术为人形机器人“大脑”。提供了广阔的未来探索方向。类脑智能通过模拟人脑结构与思维方式高效处理复杂任务,有望成为替代大模型的新一代技术路线;脑机接口可在人脑与外部设备间建立信息通路,未来有望实现“人+机”混合智能模式,共同打开人形机器人智能化升级的全新空间。
人形机器人规模化应用的核心难点集中在身智能大模型,当前其发展水平仅相当于ChatGPT问世前1–3年的早期阶段,技术路线虽已明确但尚未实现关键突破,预计1–5年才可能迎来临界点。而具身智能所需的机器人与物理世界交互数据极为稀缺,真实数据成本高、格式不统一、复用性差,仿真数据虽易获取却难以精准还原真实物理场景,同时具身智能的训练方法仍不成熟,现有技术路线均存在局限,加之机器人物理交互带来的指数级难度提升,难以实现跨硬件、跨任务的通用泛化能力,共同制约了智能体机器人的大规模落地。
3)投融资发展进程
根据融中数据统计,2025年全球人形机器人领域融资规模出现明显跃迁,融资事件数量由67起提升至215起,增幅约221%,融资金额由110亿元增长至578亿元,增幅约425%。
图表5 人形机器人投融资进程

全球及中国人形机器人融资均保持活跃,重点投向核心零部件自研、场景落地与量产建设,2025年人形机器人领域“破亿融资”几乎已成为常态,单笔破亿投融资事件占已披露金额融资事件的约77%,占全年融资事件总数的约53%。银河通用、众擎机器人、它石智航、星动纪元、乐聚机器人、自变量机器人、星海图等国内企业2025年投入资金额均超过10亿元。此外,资本呈现分层配置特征,既覆盖技术与场景多样性,又向平台型潜力企业集中。
图表6 2025年人形机器人主要投融资事件

(4)市场规模及竞争格局
1)行业市场规模
市场层面的需求为行业发展提供了强劲动力,从工业制造向医疗康养、商业服务、特种作业等多元领域渗透,进一步打开了市场增长空间。根据《宇树机器人招说明书》披露的信息,2024年中国人形机器人市场规模约为15.5亿元,约占到全球的53.8%。预计到2030年,国内人形机器人市场规模有望达到380亿,销量有望达到27.12万台,年复合增长率CAGR约70.4%。
图表7 中国人形机器人市场规模

信息来源:《宇树机器人招说明书》,融中咨询整理
2)竞争格局
国内人形机器人行业已形成头部领跑、腰部追赶、潜力卡位的竞争梯队格局,在全球出货量中占据较高份额,宇树科技、智元、乐聚、加速进化、松延动力、优必选等国内企业位居全球出货量前列,合计占比超七成,海外企业如特斯拉、Figure AI等仍以技术验证为主,暂未实现大规模量产;其中第一梯队以宇树科技、智元、优必选为代表,具备较强技术与量产优势,第二梯队包括乐聚、加速进化、松延动力、众擎、星动纪元、傅利叶、银河通用等,以差异化路线拓展细分场景,华为、小鹏、小米等跨界企业及魔法原子、逐际动力等构成潜力梯队,在机器人大脑领域,专业厂商、通用大模型企业、本体自研企业三类主体各有优势,预计将在市场中协同发展、长期共存。
图表8 2025年全球主要人形机器人企业出货量份额

信息来源:中国电子报,融中咨询
整体来看,国内企业在量产交付与商业化进度上领先。特斯拉Optimus实际产量仅数百台,第三代产品推迟至2026年发布;国内头部人形机器人企业已进入量产交付与场景落地的关键阶段,头部企业量产能力突出:优必选、智元、宇树科技等已实现数百至数千台交付,订单金额超数亿元;乐聚、加速进化、星动纪元等企业也完成数百台至千台级交付,商业订单规模可观。
图表9 人形机器人行业重点企业对比

信息来源:人形机器人场景应用联盟,融中咨询
(5)产业链图谱
人形机器人产业链由上游核心零部件、中游整机制造和下游应用场景三大环节构成,上游核心零部件占整机成本约70%,主要包括感知系统、决策系统和执行系统,感知系统以视觉力觉触觉等多模态传感器为主,决策系统以AI芯片和算法为核心,执行系统包含减速器丝杠电机等关键部件,中游企业主要开展整机系统集成与量产制造,下游应用场景则从工业向商业服务和家庭服务逐步拓展。
图表10 人形机器人产业链图谱

传感器类、行星滚柱丝杠等高价值环节国产化率极低,是制约整机成本下降与供应链安全的核心瓶颈;无框力矩电机、谐波减速器等中价值环节国产化率逐步提升,是当前国产替代的主战场;结构件、电池等高国产化率部件构成成本缓冲,可通过规模化采购进一步压缩成本,整体来看,优先突破高价值低国产化环节、巩固中价值中国产化领域,是推动人形机器人商业化落地的关键路径。
图表11 人形机器人BOM

信息来源:特斯拉

工业人形机器人、服务人形机器人、特种人形机器人实为人形机器人在任务目标、环境约束与性能权重上的差异化表达:工业场景强调鲁棒性与指令执行精度、服务场景侧重交互流畅性与功能多样性、特种场景则聚焦极端条件下的生存力与任务达成率。工业制造中精密装配与物料搬运应用较早,渗透率较高。商业场景依托酒店商场等标准化环境,可快速实现落地与规模化复制。探测救援采矿建筑等特种作业需求迫切,将推动技术突破与场景拓展。随着技术与市场不断成熟,机器人最终进入家庭,承担陪伴教育家务等功能,完成从技术价值到社会价值的转化。
图表12 中国人形机器人应用市场拆分

信息来源:华源证券研究所,高盛
工业、服务、特种人形机器人主要包含硬件整机售卖、软硬件定制化开发、机器人出租、RaaS、数据服务、平台+生态六种商业模式,短期以硬件与定制化为主,中期向RaaS模式演进,长期将形成平台化、生态化发展格局。
图表13 人形机器人主要商业模式

(1)
工业人形机器人并非传统工业机器人的替代品,而是对高柔性、小批量、多品种制造瓶颈的破局者。它不追求工业机器人毫秒级响应与微米级精度的极致,而是在保持基本精度前提下,以类人构型突破空间与工具兼容性限制——例如无需改造现有产线即可使用人类扳手拧紧异形螺栓,或在狭窄总装工位中弯腰完成仪表盘插接。华源证券研究所2025年报告显示,中国人形机器人在工业生产领域的应用占比已达29%,居各场景之首,凸显其作为制造业智能化“最后一公里”解决方案的战略地位。
1) 场景痛点及用户需求梳理:精度与成本平衡
工业人形机器人领域,用户真正需要的不是“像人”,而是“比人稳、比专机灵、比人工便宜”的物理执行体。精度层面,当前机器人难以胜任精密装配、质检等亚毫米级工序,对非标准零部件的抓取能力不足,且面对频繁换型时重新编程速度慢,难以满足柔性制造需求;耐久性层面,续航普遍仅3-4小时,无法满足8小时轮班制,灵巧手作为核心交互部件,单只手成本高达6000美元,寿命仅六周,在工业应用中一年维护费用近10万美元,且普遍寿命仅1000-2000小时,远低于工业级标准;成本与柔性层面,工业人形机器人单台造价数十万元导致投资回报周期过长,汇丰2025年报告显示当前投资回收期约7年,预计2027年方可缩短至2年,富临精工坦言目前机器人搬运节拍仅达人类效率的60%-70%,硬件在轻量化、负载能力、电路集成等方面仍需优化。
2) 解决方案梳理
精度层面:通过具身大模型与自适应学习提升操作精度,使机器人经少量示教即可掌握亚毫米级精密装配,面对新零件无需重新训练即可即时适配;灵巧手采用PEEK工程塑料“以塑代钢”并自研微米级减速器,在轻量化同时保证高抓握负载。
耐久性层面:采用双电池设计与自主换电技术支撑7×24小时不间断作业;整机针对粉尘、温差等工况强化设计,确保人机混行环境中稳定运行;据东方财富公开报道,灵巧手可通过无刷电机与滚珠丝杠高度集成,驱动效率达90%,实测寿命超百万次。
成本与柔性层面:据新浪财经报道,通过谐波减速器、六维力传感器等核心部件国产化突破及一体化关节模块化设计,2026年Q1单台成本降至10万元,较2025年降33%,投资回收期显著收缩;采用千台级集群调度系统与纯视觉定位技术,无需预先铺设标记即可支持多机型混线生产柔性调度。
3) 企业展示:智元机器人
智元机器人(AgileX Robotics)公司成立于2023年2月,是一家专注于AI与机器人融合创新的高科技企业,由前华为AI算法工程师彭志辉(稚晖君)与舒远春联合创立。公司以“具身智能”为核心技术理念,致力于克服“莫拉维克悖论”,赋予机器人理解用户意图、感知环境和编排任务的能力。技术架构采用“一脑多形”理念,即一个统一的AI大脑适配多种机器人身体形态,涵盖硬件平台、软件算法和生态支持三层。
智元于2025年10月发布的轮式双臂机器人精灵G2,聚焦工业流水线、物流分拣等场景。精度层面,搭载高精度力矩传感器与全球首款十字腕力控臂,通过关节阻抗控制实现细腻力控,基于真机强化学习算法,一小时即可学会内存条插接等亚毫米级精密操作;耐久性层面,历经130余项部件测试,覆盖-15℃至50℃高低温、静电防护等严苛场景,支持双电池热插拔换电与自主回充,满足24小时工厂产线节拍;柔性层面,集成英伟达Jetson Thor T5000高算力平台,支持VLA大模型本地运行,快速部署工具链使普通用户无需力控调参即可快速部署。
(2)服务人形机器人市场分析
服务人形机器人聚焦人类直接交互场景,其价值锚点在于“拟人性”带来的信任感与接受度提升。人形机器人每个关节受力更复杂,对减速器负载与电机响应速度要求远超普通服务机器人,必须解决双足动态平衡这一根本难题。当前商业化最成熟的是商用服务领域:酒店前台接待、商场导购引导、银行大堂助理等场景,环境结构化程度较高、交互话术可预设,已实现初步落地。华源证券研究所2025年报告显示,中国人形机器人在商业服务领域应用占比达20%,而家庭服务虽占25%(仅次于工业),却仍处早期探索期——家庭环境存在地板湿滑、玩具散落、宠物干扰等动态障碍,要求机器人具备类似人类的实时应变能力;同时家务任务高度非标,需多模态环境理解与泛化操作能力;而成本仍是最大拦路虎,目前宇树科技H1售价仍在几十万元量级,离消费级市场尚有数量级差距。
1) 场景痛点及用户需求梳理:智能交互不足
商用场景中,人形机器人已在导览、零售、服务等相对可控环境实现小范围应用,依托多模态交互完成引导、导购、接待等基础工作,可降低人工成本、提升交互体验。然而,当前机器人的交互能力仍停留在“指令-响应”的浅层阶段,难以真正理解用户意图、感知情绪状态并做出人性化反馈。以导览场景为例,机器人常因无法应对用户非标准提问、打断式沟通或多人同时对话而陷入逻辑混乱,表现出“答非所问”或长时间无响应,严重影响用户体验。在零售导购场景中,机器人难以通过观察用户表情、动作判断其购物意向,无法主动提供符合当下需求的建议,交互显得机械生硬。同时,安全灵活性不足也是核心短板——在动态人流密集区域,机器人运动规划保守,常因过度避让导致路径阻塞,或在紧急情况下缺乏快速响应机制,难以真正融入真实商业环境。
家用场景对机器人的要求更高,家庭环境杂乱多变、障碍物多、安全标准严苛,现有产品在运动平衡、环境理解、精细操作和智能交互上存在明显短板,易出现故障、误操作或响应迟钝等问题。此外,对于消费级机型,购机价在10万至20万元,其年维护成本约为购机价的10%至30%,3年累计维护费用基本接近购机价,普通家庭难以负担。用户需要的不是仅具备演示功能的产品,而是稳定、贴心、能解决实际问题的智能助手。
整体来看,商用场景凭借环境可控、需求明确,更易率先落地验证技术与模式,再逐步向家庭场景渗透。傅利叶CEO顾捷指出,理想的数据结构需融合公开视频、第一人称人类交互数据与机器人实采数据,但真实物理交互数据的采集成本高、周期长,每一次抓取、插入都意味着硬件磨损和人力投入。
2) 解决方案梳理
商用服务机器人的核心解决方案在于提升交互深度与动态适应能力。感知层融合视觉与语音识别构建用户意图画像,决策层基于大语言模型将被动响应升级为主动服务,执行层采用分层运动规划实现人流密集区的安全与效率平衡,最终使机器人从听懂指令迈向读懂意图,从被动避让转向动态共融。
家用人形机器人的核心解决方案在于环境理解、情感交互与成本控制。感知层通过增量式建图建立家庭语义地图,决策层构建个性化情感计算模型实现情绪适配,执行层依托模仿学习攻克精细操作难题,架构层采用模块化硬件与端云协同降低整机成本,最终使机器人从能进家迈向懂顾家,从买不起转向用得起。
3) 企业展示:宇树科技
宇树科技(Unitree Robotics)是一家专注于高性能四足机器人、通用人形机器人及核心零部件研发、生产、销售与服务的国家高新技术企业,自成立以来聚焦高性能足式机器人与具身智能赛道,历经原型机研发、消费级产品爆发、工业与人形双赛道突破、IPO筹备四大阶段。2025年度,宇树科技实现营业收入17.08亿元,同比增长335.36%;扣非后净利润6亿元,同比增长674.29%。
宇树科技的人形机器人产品线在商用与家用场景均有针对性布局。商用场景中,H2搭载3D激光雷达与UnifoLM-VLA-0大模型,实现360度环境感知与意图推理,分层运动规划算法可在人流密集区动态避障并实时调整步态,春晚集群表演验证了其动态适应能力。家用场景中,G1通过多模态感知实现家庭环境增量式建图,UnifoLM-VLA-0模型支持叠毛巾、拧瓶盖等12项复杂任务,星云NLP引擎实现情绪适配与人机自然交互,核心零部件90%自研使G1售价降至9.9万元起。宇树通过全栈自研的硬件与算法,使商用机器人从听懂指令迈向读懂意图,使家用机器人从能进家迈向懂顾家、从买不起转向用得起。
(3)特种人形机器人市场分析
特种人形机器人专指在人类难以进入或极度危险环境中执行任务的型号,其定义核心是“任务不可替代性”而非形态特殊性。其价值不在于拟人外观,而在于双障能力——相比轮式或履带式机器人,它能攀爬瓦砾堆、跨越断裂楼梯、在狭小管道中屈身前行。华源证券研究所2025年报告显示,中国人形机器人在特种应用领域占比13%,虽低于工业与家庭,但单位价值极高,其市场特点是“窄域刚需、模块化演进”,即不追求全场景通用,而是针对特定任务做深度优化,再通过模块化设计降低成本与迭代周期。值得注意的是,特种技术正快速反哺民用。
1) 场景痛点及用户需求梳理:保证任务可靠性
特种人形机器人在核电、消防、化工等极端高危场景中的核心痛点在于任务可靠性的保证度,难以在复杂危险工况下同时保证跨场景泛化能力、复杂地形通行鲁棒性、态势感知精度与高精度操作稳定性。例如,当前仅有少数产品如天创“天魁一号”获得IIC T6级防爆认证,可在易燃易爆环境中作业,但多数机器人在高温、强腐蚀等恶劣条件下易失效并引发次生灾害;在运动控制层面,2025年人形机器人半程马拉松赛事中,20支参赛队伍仅6支完赛,多数因关节过热、结构断裂或平衡失控而退赛。特种人形机器人用户真正需要的并非通用全能,而是在特定工况下实现100%可靠执行。
2) 解决方案梳理
针对特种人形机器人在极端高危场景下的核心痛点,解决方案需围绕硬件防护、运动控制、智能感知与系统可靠性四个层面构建,核心逻辑是通过专用化改造加冗余设计确保极端工况下的任务确定性。
硬件防护层采用本质安全与主动防护结合,通过防爆外壳、正压通风及耐高温腐蚀材料使机器人耐受极端环境,关键部件冗余备份从物理层面杜绝设备失效引发的次生灾害。运动控制层采用自适应步态规划与热平衡控制协同,通过实时地形感知动态调整步态参数实现复杂地形自适应行走,同时引入关节液冷散热结合能耗管理优化避免长时间重载作业过热停机。
智能感知与操作层采用多模态融合与小样本学习架构,融合热成像、气体检测等特种传感器构建环境态势图实现危险源精准定位,操作依托遥操作与局部自主结合,复杂动作由人类远程介入、重复操作通过少量示教数据快速部署。系统可靠性层引入工况导向的冗余设计与全生命周期健康管理,从设计端聚焦特定场景开展专用化开发以换取极致可靠性,部署后通过实时监测关键指标结合故障预测模型提前预警潜在失效。
3) 企业展示:云深处
云深处是一家专注于具身智能机器人技术研发与应用的国家级高新技术企业,聚焦具身智能技术,构建“感知-决策-执行”全链路技术体系,掌握运动控制、环境感知、自主导航、AI算法等核心技术。
云深处科技的人形机器人DR02在硬件防护、运动控制、智能感知与系统可靠性层面形成针对性布局。硬件防护层达到IP66防护等级,支持-20℃至55℃宽温域运行,可在暴雨、粉尘等极端环境中连续作业。运动控制层搭载动态平衡算法,可攀爬25cm连续楼梯与20°斜坡,双臂操作负载10kg,整机背负能力20kg,配合关节热管理避免长时间重载过热停机。智能感知与操作层集成275TOPS算力与多模态感知系统,实时构建厘米级环境模型实现精准避障,同时支持远程操控介入。系统可靠性层采用模块化快拆结构,核心部件15分钟内快速更换,左右肢模块通用化设计使运维成本降低40%、停机时间缩短至行业平均值的1/3,使DR02在核电巡检、应急救援等极端场景中具备高可靠执行能力。

(1)应用场景的变化趋势
人形机器人的应用场景正从技术表演转向价值创造。工业场景先行突破,人形机器人已批量进入汽车工厂承担物流搬运与零部件装配等任务,优必选Walker S系列在分拣任务中达到人类50%产能时投资回收期约为两年。商业服务加速渗透,导览导购与养老服务从试点走向小规模应用,银河通用机器人终端售价下探至3万元级,市场接受度显著提升。家庭场景蓄势待发,环境复杂度与成本仍是主要门槛,松延动力万元级产品已实现数千台交付,2026年目标突破万台规模。总体来看,2026年是人形机器人规模化商用的关键拐点,产业整体呈现良性发展态势,核心零部件降本成效显著,行星滚柱丝杠价格从数千元降至千元级,整机成本较2025年明显下降,形成量产降本与需求提升的正向循环。此外,租赁市场日租价格从万元级降至3000元左右,为更多用户提供体验入口。
(2) 行业或产品走向
人形机器人行业正进入技术、产品与商业模式协同升级的新阶段。AI与具身智能深度融合,自主感知、决策与执行能力持续增强,运动控制向更稳定、更灵活方向突破,核心硬件成本下降与国产化推进进一步夯实产业基础;产品呈现小型化、低成本化与模块化趋势,形态更加多元,量产与迭代效率显著提升;商业模式也从传统硬件售卖向RaaS服务模式转型,通过租赁、平台化运营与生态化服务降低用户门槛,推动行业从技术验证走向规模化场景落地。
(3)行业趋势风险研判
人形机器人行业在快速发展的同时也面临多重趋势性风险。技术上,高端核心零部件国产化程度偏低,易受国际供应链影响,AI算法与运动控制协同不足、场景泛化能力弱,且能源续航存在瓶颈,难以支撑长时间作业。成本与商业化层面,行业整体单台平均成本约80万元,核心零部件占比超70%,规模化效应尚未体现;而家用端出现的万元级小型化产品,多为简化版机型,与高性能全功能人形机器人并非同一产品维度,因此不改变行业整体高成本现状,同时场景落地模糊、投资回报不确定。产业链存在标准不统一、集成难度高、复合型人才短缺等问题。政策与监管方面,标准体系仍在落地过程中,数据安全、伦理与责任认定等机制尚不健全,存在市场混乱与合规风险。
>>>查看更多:股市要闻