近日,光伏圈又出现一则重磅人事变动,在业内引起广泛关注。
事情这样事儿滴,5月23日,华东重机(002685)发布关于董事、副总经理及董事会秘书辞职暨聘任董事会秘书的公告,涉及人事变动的主角为沈龙强。



颇为蹊跷的是,华东重机的公告称,这次沈龙强是因工作调整原因,而不是因个人原因一口气辞去了董事、副总经理、董秘三个职务,且辞职后公司还另有任用。
从公告透露的信息看,此番人事调整的主动权是在华东重机,且连董事、副总经理、董秘的职务都辞了,这相当于一口气把重要职务都撸了。
我们知道,沈龙强在陷入财务造假风波的神雾节能(000820)担任过副总经理、董秘,即现在的*ST节能,也在大亚圣象(000910)担任过董秘,还在退市的爱康科技(002610)担任过董秘、高级副总裁,他的老本行就是董秘,搞行政工作。
所以,他辞去董事、董秘、副总经理职务后,华东重机还有另有任用,让人看得如坠五里云雾。一般来说,华东重机若任命沈龙强为总经理,升职一般就不会辞任董事。若不是升职,那另有任用,华东重机是准备让沈龙强去搞研发吗?考虑到沈没有搞研发的经历,这个可能性也不大。猜来猜去,沈龙强极有可能被降职处理,或者被边缘化。
据悉,当初沈龙强是与光伏大拿朱治国一起加盟华东重机。为了搞好TOPCon电池,华东重机对来自HJT全球第三龙头的朱、沈二人十分重视。朱治国任常务副总经理,兼任华东光能总经理,沈龙强的职务也与在爱康一样,进入董事会决策层。
但华东重机跨界光伏后成绩不理想,业绩亏损,还终止了亳州10GW TOPCon电池项目,注销子公司。看到这情形,朱治国已于2024年12月离职,表明华东重机对光伏已萌生退意。
沈龙强再辞董事、副总经理,华东重机更少资深光伏高管坐镇了,这一幕与光伏大咖郭俊华卸任沐邦高科董事、总经理神似。现在,曾拿过877万年税前薪酬的郭俊华已彻底淡出沐邦高科管理层,谁还会给一名技术人员开近900万年薪呢?

不得不说的是,沈龙强此次递交辞呈前,在股转系统交易的R爱康1(400235)还发布了一则关于他的消息。因信披违规,包括董事长邹承慧在内的爱康科技高管、原高管被证监会处罚,爱康科技及11名高管合计被罚款4200万元。
作为爱康科技前董事、董秘,沈龙强也被开具罚单。浙江证监局对其予以警告,并处于100万元罚款。邹承慧因严重扰乱证券市场秩序,造成特别恶劣社会影响,浙江证监局拟决定对邹承慧采取终身证券市场禁入措施。
我们无法确定沈龙强的职务变动,是否与爱康科技这次被处罚相关。但较清晰的事实是,随着华东重机亳州10GW电池项目终止,朱治国离职,沈龙强在华东重机的存在感也远不如以前强烈。
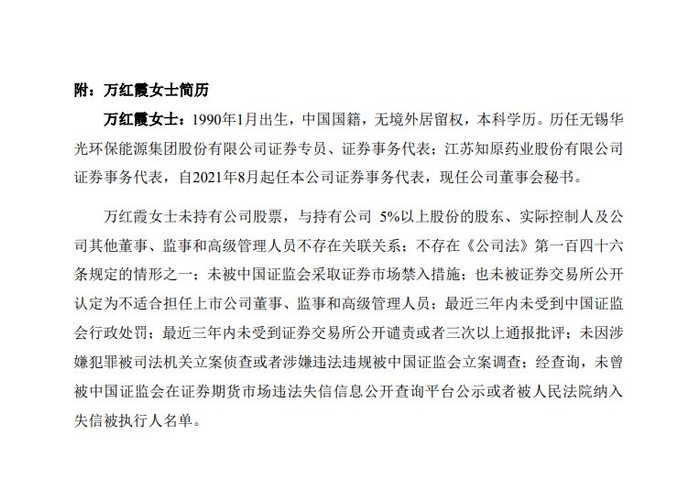
截至5月23日,沈龙强先生持有华东重机股份100股。沈龙强卸任董秘后,华东重机从内部提拔证券事务代表万红霞女士担任董事会秘书。万红霞,出生于1990年,已获深交所董事会秘书资格证书,具有从业资格。(草根光伏)
>>>查看更多:股市要闻