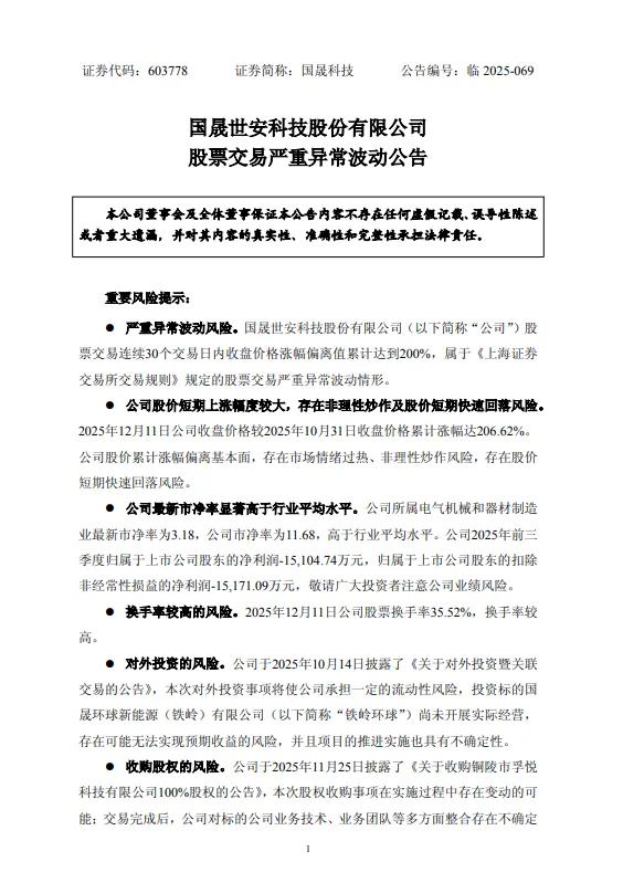
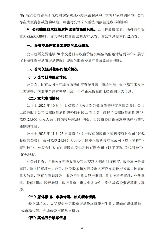
居庙堂之高则忧其民,处江湖之远则忧其君。当所有光伏上市公司在为市值管理操碎了心,纷纷出台回购、增持计划提振股价之时,一路狂飙突进的国晟科技(603778)让散户心理乐开了花,却忙得董事会秘书脚打后脑勺。

近期,所有A股光伏上市公司当中,国晟科技董事会秘书可能是最忙的一位董秘。不仅要回复上交所关于其斥资2.406亿元收购孚悦科技100%股权的问询函,还要着手撰写股票交易严重异常波动公告。
对于这家10月份股价最低点3.33元的HJT黑马来说,股价暴涨的幸福来得有点儿太突然,令人措手不及。从最低点3.33元到今日盘中最高点14.23元,国晟科技仅用8周时间就涨了10.9元,自低点翻了4倍。
通常一家公司股价连续3个交易涨跌幅偏离值超20%,属于异常波动范畴,按相关信披规定需要发布交易异常波动公告。这轮股价大涨,国晟科技可没少发公告解释。据不完全统计,10月份以来,国晟科技一共发了9次异常波动、风险提示公告。
但每次公告过后,该公司股价还是像吃了兴奋剂一样的亢奋上涨,丝毫没有停下来的意思。鉴于此,国晟科技不得不使出大招,在最新的股票交易异常波动中指出公司股价存在五大风险,进一步提示广大投资者注意风险。
这五大风险分别是市场交易风险,生产经营风险,对外投资事项的风险,收购股权事项的风险,公司控股股东股份质押风险。
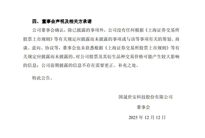
从公告的字里行间,跃然眼前的是国晟科技信披尽责的态度,对交易风险的警惕,这一次真的在信披方面颇有担当,不像之前在董事长吴君配合调查事件遮遮掩掩,因信披违规而被上交所通报。
一般来说,股价暴涨是皆大欢喜的事儿,那么国晟科技这次为什么如此心急的提示风险,给市场降温呢?除常规的信披要求之外,国晟科技还有其他担忧的事情吗?
从9次发布交易异常波动公告来看,这次国晟科技股价的疯涨,也远超了公司管理层的预期,让控股股东感到心慌慌。之所以如此说,原因有如下几个方面。
一是基本面不支持股价暴涨。公司2025年前三季度归属于上市公司股东的净利润-15,104.74万元,归属于上市公司股东的扣除非经常性损益的净利润-15,171.09万元。业绩仍在亏损当中,年内扭亏的希望也不大。
二是国晟科技向铁岭环球增资2.3亿元,拟斥资2.406亿元收购孚悦科技100%股权,建立光储一体化格局,现在八字还没有一撇。国晟科技回复上交所关于收购股权的问询函显示,即使收购孚悦科技成功,至少1-2年内无法进入投资成本回收阶段,对公司业绩的支撑有限。
三是公司股价短期上涨幅度较大,高于同期行业及上证指数涨幅。2025年12月11日收盘价格较2025年10月31日收盘价格累计涨幅达206.62%。公司股价累计涨幅偏离基本面,存在市场情绪过热、非理性炒作风险,存在股价短期快速回落风险。
第四,公司股票存在换手率较高的风险,2025年12月11日,公司股票换手率达到35.52%。另外,公司市净率为11.68,远高于公司所属电气机械和器材制造业最新市净率3.18的水平。
综合多项指标,国晟科技股价存在非理性炒作风险,冲高回落只是一个时间问题。一旦股价大涨大落,这对投资者是一个风险,对国晟科技控股股东也是一个巨大的风险。这是因为国晟科技控股股东在高位质押了不少股票。
国晟能源于6月24日进行了首次质押了5000万股,占其所持股份的46.17%,占公司总股本的7.61%。这次质押时,股票价格处于不到4元的相对低位。随后8月20日,国晟能源办理了解质押手续,无质押股票。
因自身经营需要,国晟能源于11月11日又质押了1500万股,占其所持股份的13.85%,占公司总股本的2.28%。紧接着,11月12日,国晟能源又质押了4650万股,占其所持股份的42.94%,占公司总股本的7.08%。
12月3日,国晟能源又质押2210万股,占其所持股份的20.41%,占公司总股本的3.37%。截至目前,国晟能源累计质押8360万股,占其所持股份的77.20%,占公司总股本的12.73%。
国晟能源共持有国晟科技108,295,827股,占公司总股本的16.49%。经过11月、12月三次质押后,未质押股份数量为24,695,827股,占公司总股本的3.76%。这意味着国晟能源未来可质押或是补充质押的“弹药”不多了。
令人担忧的是,相比6月份的首次质押,国晟能源质押时股价都处于高位。虽有着融资更多的优势,但也同样面临股价大起大落引发的强制平仓风险。
没有永远只跌不涨的股票,也没有永远只涨不跌的股票。股价终须回归基本面支持,当前国晟科技的暴涨已脱离了基本面,甚至提前透支了未来的业绩增长预期,冲高回落的风险正在积聚。
一旦快速回落,在高位质押了手中大部分股票的国晟能源,类似于高位买进的散户投资者,打光手中的大部分子弹,手中可质押补仓的股票数量有限,同样面临着不小的风险。反之,若国晟能源在3-4元质押了大部分股票,则无需有任何担忧。





>>>查看更多:股市要闻