前有电解液龙头天赐材料因侵犯商业机密而起诉永太科技及其子公司索赔高达8.87亿元,后有海辰储能前高管冯登科因宁德时代指控侵犯商业秘密而遭逮捕,储能领域商业大战进入白热化之时,光伏行业也迎来近年首桩侵犯商业侵权大案的一审判决。
1月5日,“石英行业第一股”石英股份(600688)发布关于商业秘密维权暨收到刑事判决书的公告称,公司及其控股子公司连云港强邦石英制品有限公司(简称“连云港强邦”)收到江苏省连云港市中级人民法院刑事判决书((2024)苏07刑初39号)。



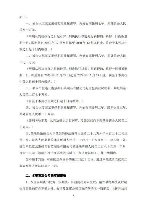
公告显示,对于王某某、纪某某、段某某、连云港强邦犯侵犯商业秘密罪,江苏省连云港市人民检察院一审判决如下:
一、被告人王某某犯侵犯商业秘密罪,判处有期徒刑七年,并处罚金人民币八十万元。
(刑期从判决执行之日起计算。判决执行以前先行羁押的,羁押一日折抵刑期一日。即刑期自2023年12月9日起至2030年12月8日止。罚金于本判决生效之日起十日内缴纳。)
二、被告人纪某某犯侵犯商业秘密罪,判处有期徒刑六年,并处罚金人民币七十万元。
(刑期从判决执行之日起计算。判决执行以前先行羁押的,羁押一日折抵刑期一日。即刑期自2023年12月29日起至2029年12月28日止。罚金于本判决生效之日起十日内缴纳。)
三、被告单位连云港强邦石英制品有限公司犯侵犯商业秘密罪,判处罚金人民币二百七十万元。
(罚金于本判决生效之日起十日内缴纳。)
四、被告人段某某犯侵犯商业秘密罪,判处有期徒刑二年,缓期执行三年,并处罚金人民币二十万元。
(缓刑考验期限,从判决确定之日起算。段某某已向本院预缴罚金人民币二十万元。)
五、依法追缴被告人王某某的违法所得人民币二十八万六千六百二十二元三角一分,被告人纪某某的违法所得人民币三十六万一千八百八十二元八角二分,被告单位连云港强邦石英制品有限公司的违法所得人民币二百六十五万一千八百六十五元(该款扣押于江苏省连云港市中级人民法院),并上缴国库。
一审判决显示,王某某、纪某某、段某某被处以罚金合计达到170万元,连云港强邦被罚270万元,4名涉案主体合计被处于440万罚金。同时,王某某、纪某某和连云港强邦违法所得合计3,300,370.13元被依法追缴,上缴国库。
这真是赔了夫人又折兵,非法所得被追缴,还要处以20万、70万、80万不等的罚金,更是搭上入刑6、7年不等。3名当事人之中,除了段某某是判二缓三外,王某某、纪某某分别被判有期徒刑7年和6年,可是实打实的要踩缝纫机。
据公告,因此案涉及商业机密,未公开开庭审理。另外,此次判决为一审判决,目前判决也未生效,当事人依法还享有上诉的权利。所以,此案还存在不确定性。
公告还称,2022年1月,石英股份受让段井强、段井邦持有的连云港强邦51%股权,连云港强邦自此成为公司控股子公司。本案中石英股份为被害单位,连云港强邦系因石英股份收购前的相关犯罪事实被刑事处罚。
也就是说,在石英股份收购前,连云港强邦侵犯了前者的商业机密。
工商信息平台,目前石英股份持有连云港强邦51%股权,为控股的大股东,段井强和段井邦分别持有连云港强邦29%和20%股权。陈富伦任公司董事长,段井强、段井邦、刘明伟、吕良益担任董事,陈士亮担任监事。
石英股份是一家集科研、生产、销售为一体的高端石英材料深加工企业。公司始建于1992年,于2014年在上交所A股主板上市(股票简称:石英股份;股票代码:603688)。

石英股份的主营业务分为光源、光伏和光纤半导体大块,2024年营收分别为30,584.39万元、38,134.73万元和50,014.17万元。受光伏供需严重错配影响,其光伏业务受到了冲击。
因光伏市场需求减少,公司2024年石英砂销售同比减少569,580.35万元,下降96.39%,占公司主营收入的17.95%。
2025年三季显示,前三季度公司实现营收7.53亿元,同比下降24.46%;归母净利润1.35亿元,同比下降56.81%;扣非净利润7565.72万元,同比下降73.90%。
>>>查看更多:股市要闻