
3月26日,证监会网站披露,范式智能技术集团股份有限公司在北京证监局办理辅导备案登记,拟首次公开发行股票并在深交所上市,辅导券商为华泰联合证券。
今年3月17日,范式智能宣布,已正式完成公司中文名称的变更登记手续,公司中文名由“北京第四范式智能技术股份有限公司”更改为“范式智能技术集团股份有限公司”。
截至3月26日收盘,范式智能(06682.HK)报36.06港元/股,市值186.94亿港元。
综合 | 证监会证券时报 编辑 | Echo
本文仅为信息交流之用,不构成任何交易建议

范式智能成立于2014年9月,是企业人工智能领域的先驱和领导者,于2023年9月在港交所挂牌上市。
这家已在港交所上市的AI企业,即将回归A股资本市场。

范式智能原名“北京第四范式智能技术股份有限公司”,2025年3月,公司宣布战略升级为“范式集团”,在原有企业服务基础上新增消费电子(Phancy)业务板块。2026年1月,公司中文名称正式变更为“范式智能技术集团股份有限公司”。
范式智能的主营业务为决策类AI与大模型技术的研发及产业化落地,以“AI for Everyone”为发展理念,采用“Agent+世界模型”技术架构,相关人工智能解决方案已在金融、零售、医疗、能源等二十余个行业实现规模化落地应用。
技术布局上,公司核心产品包括Sage AIOS开发平台、SageOne算力一体机、式说大模型等。
IDC数据显示,范式智能在中国内地机器学习平台市场份额位居行业前列。产业端,公司业务从企业服务向消费电子领域延伸,推出AI端侧解决方案及智能硬件产品,推动AI技术由B端市场向C端市场渗透。
2025年前三季度,范式智能实现总收入44.02亿元,同比增长36.8%;毛利润16.21亿元,毛利率为36.8%,并于2025年第三季度首次实现单季度盈利。
范式智能表示,公司核心主业为以算力为核心,通过AI技术服务各行业企业客户,AI大模型的快速迭代显著提升了市场对算力需求的增长,为公司业务进一步发展拓宽了广阔空间。
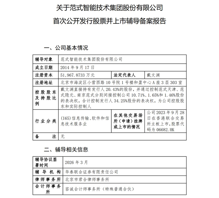
辅导备案报告显示,戴文渊直接持有范式智能20.43%的股份,并通过控制范式天津、范式隐元、南京范式分别间接控制公司10.71%、1.65%和1.46%股份的表决权,合计控制发行人34.25%股份的表决权,为公司控股股东和实际控制人。
>>>查看更多:股市要闻