
新华财经上海9月29日电(谈瑞)从如日中天的“阳光控股大厦”到挂牌拍卖的“滨江国际广场1号楼”,这栋矗立在杨浦滨江的写字楼终于等来了新的主人。9月29日,位于上海市杨树浦路的滨江国际广场1号楼,终于在阿里资产处置平台以13.1亿元价格拍卖成交,较本次11.3亿元的起拍价溢价15.9%。
滨江国际广场1号楼在阿里资产拍卖页面滨江国际广场1号楼,原名“阳光控股大厦”,地处杨浦区滨江带的尾段,两面临街,北至杨树浦路、东至东方渔人码头、南至安浦路、西至安浦路。这栋楼曾是阳光城集团及其母公司阳光控股的总部所在地,是这家曾被冠以“房企黑马”“最有潜力的房企”等称号的闽系房企谋求全国布局并跻身“世界500强”雄心壮志的具象化代表。
2012年,发轫于福建的阳光城集团将管理总部迁至上海。依托长三角的区位根基,集团开启全国化布局加速进程,凭借“高周转+高杠杆”的模式,在规模化扩张之路上进展顺利。2014至2015年间,阳光城在杨浦滨江区域连续竞得“地王”地块,不断刷新该区域的楼面价纪录,市场存在感持续攀升。2017年,阳光城集团与其母公司阳光控股一起将总部迁入杨浦滨江一线黄浦江景的这栋大楼,同年,阳光控股以236.7亿美元的年度营收首次跻身“世界500强”榜单,集团发展迎来阶段性高峰。
但激进扩张的风险也随之逼近,2021年至2024年,阳光城集团归属于退市公司股东的净亏损额分别达69.52亿元、125.53亿元、80.69亿元与195.63亿元,四年合计亏损超过471亿元,资不抵债已经摆在明面。另据中经社行业洞察产业服务数据平台信息,阳光城集团目前已被标记为失信被执行人、被执行人,同时存在限制高消费、债券违约等多项风险提示,企业经营面临严峻挑战。
中经社行业洞察产业服务数据平台对阳光城集团的企业监控页面拍卖平台信息显示,本次竞拍吸引3名竞买人参与,经过37轮激烈加价,最终由竞买号P1592的买家摘得标的物。物业资产占地面积为18560.00平方米,总建筑面积为47743.23平方米,可出租面积为42703.97平方米,用途为办公、商业及特殊用途(车库)。以此次成交价计算,该资产单价约2.74万元/平方米,较2024年1月首次拍卖时的4.4万元/平方米单价降幅超37%。
如此大幅度折价背后,是这栋物业已经“四拍四流”的曲折处置历程。据新华财经整理,该标的物最早于2024年1月以21亿元起拍,因无人出价流拍;2024年2月降至19.81亿元起拍,但再次流拍;2025年7月,处置方华泰证券(上海)资产管理有限公司将起拍价下调至14.57亿元,仍然遭遇“零报名”窘境;2025年8月,起拍价降至13.12亿元,依然没有买家愿意出手。直至本次拍卖,起拍价进一步降至11.3亿元,才终于打破僵局。
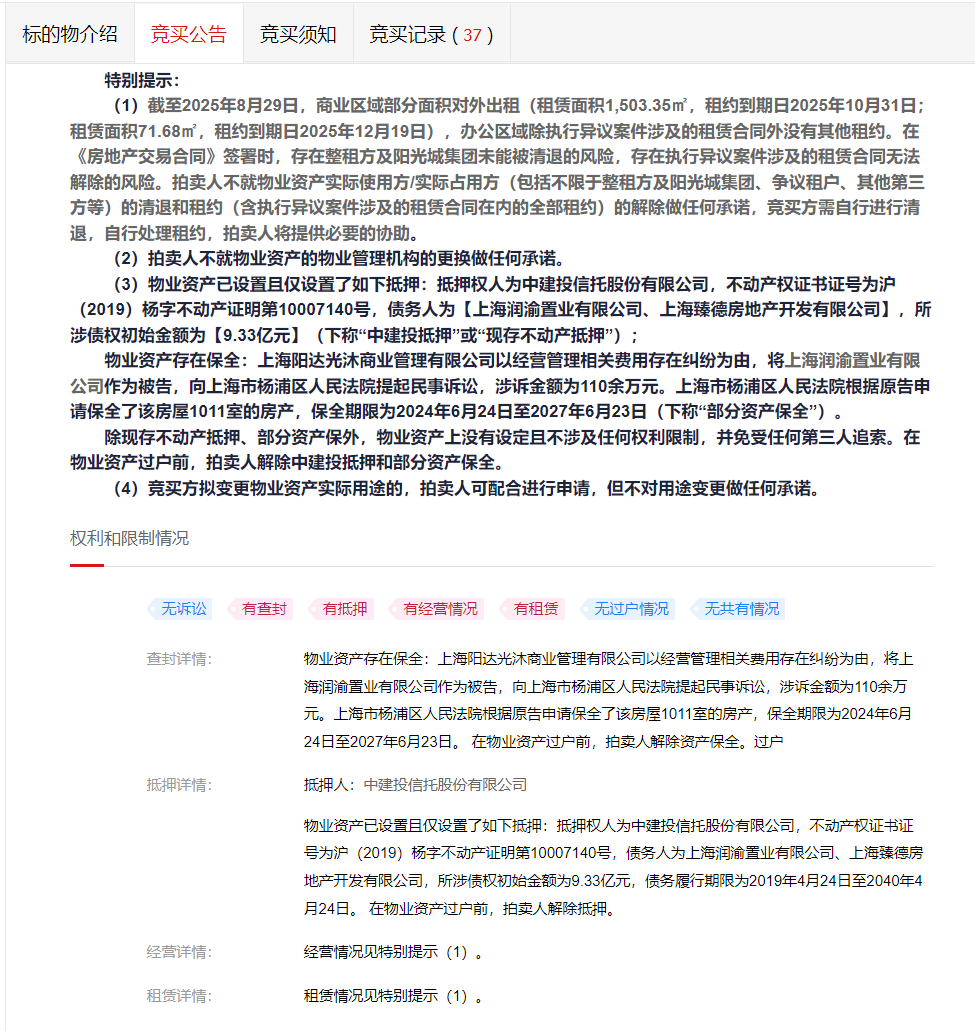
一位长期关注商业地产不良资产的分析师向新华财经表示,“价格调整与风险厘清是本次成交的关键。”据拍卖公告披露,该资产存在多重权利限制。其不仅已为中建投信托设定9.33亿元抵押权,还因上海阳达光沐商业管理有限公司的诉讼,导致1011室房产被法院保全至2027年6月。此外,办公区域存在前租户占用情况,拍卖方明确不承诺租户清退和租约解除,这也是此前买家观望的重要原因。
不过,值得注意的是,此次拍卖公告特别注明,“除现存不动产抵押、部分资产保外,物业资产上没有设定且不涉及任何权利限制,并免受任何第三人追索。在物业资产过户前,拍卖人解除中建投抵押和部分资产保全”,这也在一定程度上降低了交易风险,调动了意向买家参与此次竞拍的积极性。
滨江国际广场1号楼在阿里资产拍卖详情页面除了物业资产本身拍卖条件的精细化优化,滨江国际广场1号楼所在的杨浦滨江板块,近期土地市场持续高热,也为这栋楼的资产估值提供了重要助力。
区域价值的强势支撑已在土地市场得到直接体现。本月初的上海第七批次土拍,同属杨浦滨江的N090601单元I4-01地块的出让过程中,市场竞争激烈程度超出预期。该地块吸引了9家品牌房企参与角逐,经过长达75轮的加价博弈,最终由中铁置业以总价27.362亿元竞得,成交楼面价高达92225元/平方米,溢价率28.09%。这一组数据不仅直观反映出房企对杨浦滨江板块发展潜力的高度认可,也为同区域内优质物业的价值锚定提供了重要参考,间接提升了滨江国际广场1号楼的资产估值预期。
“核心区位的优质资产始终具备市场吸引力,但当下投资者更看重价格与风险的匹配度。” 业内人士表示,当前不良资产处置领域,亟待突破 “重地段、轻风险” 的估值误区,而滨江国际广场1号楼本次交易呈现的溢价,恰恰体现出经过五次价格调整,资产定价与潜在风险实现了更优平衡,市场对其价值与风险的判断达成新共识,最终推动了此次交易的达成。
编辑:葛佳明
>>>查看更多:股市要闻