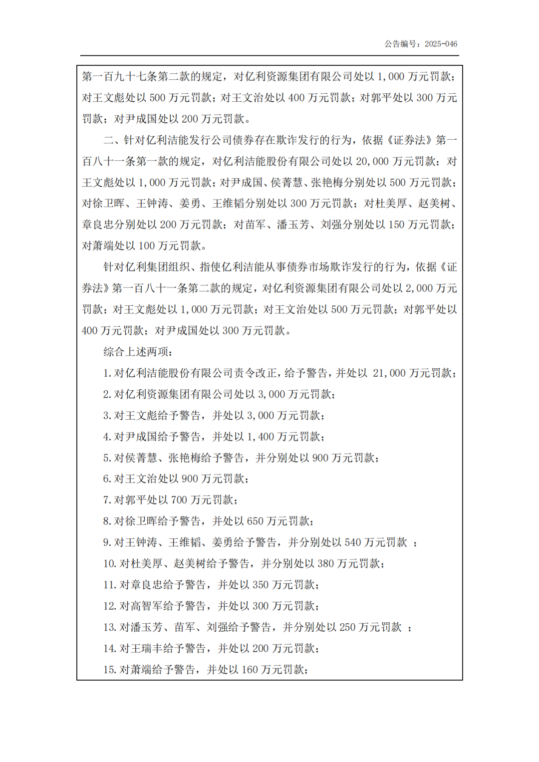
(来源:光伏见闻)
9月12日,亿利洁能股份有限公司发布关于公司、控股股东及相关当事人收到《行政处罚事先告知书》的公告,公司收到中国证券监督管理委员会内蒙古监管局行政处罚事先告知书。
违法事实为亿利洁能在股票和债券市场披露的2016至2023年年度报告存在虚假记载、重大遗漏,债券存在欺诈发行。
内蒙古监管局对亿利洁能、公司控股股东及29名相关责任人处以3.75亿元罚款。其中亿利洁能被罚2.1亿元,并被责令改正,给予警告;原董事长王文彪、尹成国分别被罚3000万元、1400万元。
同时,鉴于王文彪违法手段特别恶劣、情节特别严重,对王文彪采取终身证券市场禁入措施,其他相关责任人员被采取不同年份的市场禁入措施。
亿利洁能股份有限公司(曾用名内蒙古亿利能源股份有限公司)成立于1999年1月,总部位于内蒙古鄂尔多斯市,由亿利资源集团有限公司发起设立。公司主营业务涵盖自来水生产与供应、污水处理、电力供应及光伏新能源等领域,2000年7月在上海证券交易所上市。
2024年6月,因股票连续12个交易日收盘价低于1元触发退市条件,次月被终止上市并于7月18日摘牌,转入退市公司板块 ,期间因涉嫌信息披露违规被中国证监会立案调查 。
原文见下:













>>>查看更多:股市要闻