据澎湃新闻消息,10月23日,外交部发言人郭嘉昆主持例行记者会。
有记者提问,近来中国风电设备生产企业明阳智能准备在苏格兰投资15亿英镑建设风机厂的计划备受关注,英国有舆论担心该项目将对英国国家安全构成威胁。发言人对此有何评论?
郭嘉昆表示,中国政府支持中国企业在坚持互惠互利,遵循市场化原则的基础上,依法依规开展国际合作。同时,中方投资安全是否有保障也是重要考量因素。
近年来,正常经贸项目在英国被泛政治化、泛安全化冲击的例子屡见不鲜。2022年,英国国家安全与投资法出台以来,英国政府已经对10余起中国企业投资做出禁止收购或附条件批准的决定。英国政府不仅主动接管中国民企收购的英国钢铁公司运营,甚至通过追溯审查,要求中国企业出售已经收购的英国半导体企业股份,以所谓“安全之名”损害中国企业投资安全。
郭嘉昆强调,中方一贯反对泛化国家安全概念,将经贸问题政治化的做法。“不幸的是,目前英国国内一些人不断翻炒荒唐可笑、缺乏基本常识的中国威胁谬论。如果任由此风泛滥,势将严重影响中国企业对英国投资环境的评估,并慎重决策。”

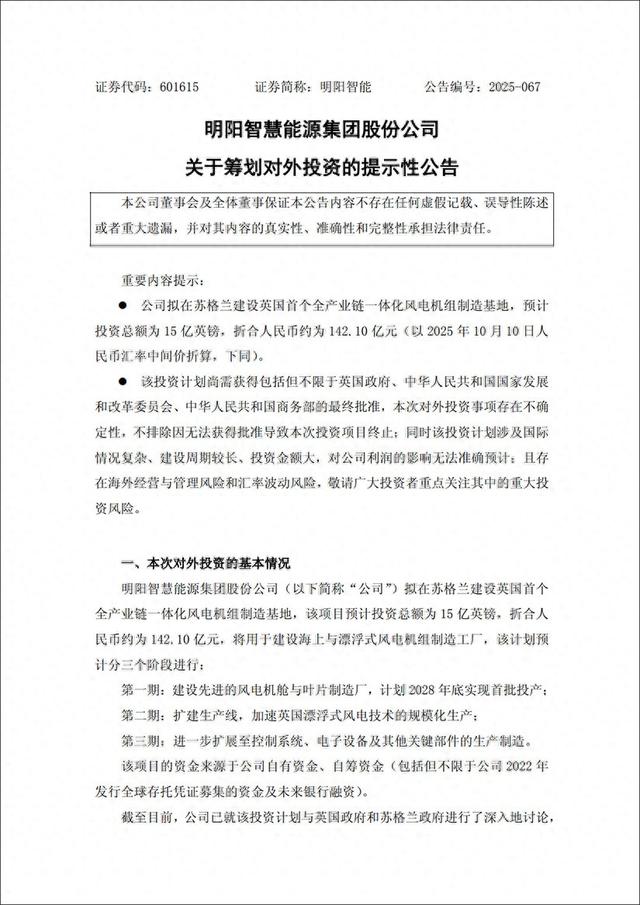
日前,明阳智能发布公告称,拟在苏格兰建设英国首个全产业链一体化风电机组制造基地,该项目预计投资总额为15亿英镑,折合人民币约为142.10亿元,将用于建设海上与漂浮式风电机组制造工厂。
据介绍,该计划预计分三个阶段进行:第一期:建设先进的风电机舱与叶片制造厂,计划2028年底实现首批投产;第二期:扩建生产线,加速英国漂浮式风电技术的规模化生产;第三期:进一步扩展至控制系统、电子设备及其他关键部件的生产制造。
但明阳智能也在公告中提醒道,此次对外投资事项存在不确定性,不排除因无法获得批准导致本次投资项目终止。欧洲与中国在法律制度、地缘政治、政策体系、商业环境、文化特征等方面存在一定差异,该项目未来经营过程中可能面临海外市场竞争、人才团队建设、 内部运营管理等诸多挑战,存在一定的海外经营与管理风险。
>>>查看更多:股市要闻