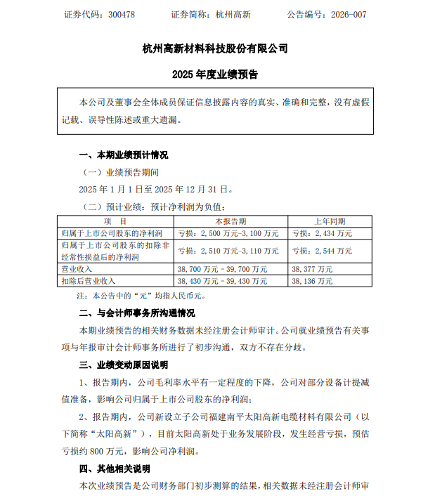
1月20日,杭州高新(维权)(300478.SZ)披露2025年度业绩预告,公司预计归属于上市公司股东的净亏损2500万元-3100万元;归属于上市公司股东的扣除非经常性损益后的净亏损2510万元-3110万元。

公开资料显示,公司是一家集研发、生产电线电缆用塑料(电缆料)的企业,公司主营业务为线缆用高分子材料的研发、生产和销售,产品广泛运用于电力、船舶、轨道交通、通信、电气装备、建筑、新能源等领域。
杭州高新2025年三季度业绩报告显示,2025年前三季度,公司营业收入3.11亿元,同比增长25.51%,归母净亏损1,657万元。
截至1月21日10点33分,杭州高新的股价26.94元/股,总市值34亿元。(《理财周刊-财事汇》出品)
>>>查看更多:股市要闻