来源:环球网
【环球网综合报道】2026年1月16日,上海证券交易所对浙江海正药业股份有限公司(简称:海正药业)及6名相关责任人进行了通报批评,原因是该公司在2021年至2024年的年度报告中存在财务信息不真实、不准确的问题。与此同时,浙江证监局也向海正药业出具了警示函,并将相关责任人记入证券期货市场诚信档案。

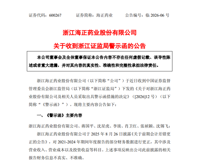
上海证券交易所《纪律处分决定书》指出,经查明,海正药业于2025年8月26日披露《关于前期会计差错更正的公告》,对2021—2024年年度报告的部分财务数据进行更正,其中涉及营业收入、营业成本以及投资收益等科目。上述事项反映出海正药业此前披露的相关报告财务信息不真实、不准确。
《关于前期会计差错更正的公告》显示,2021—2023年,海正药业全资子公司浙江省医药工业有限公司(以下简称“省医药公司”)部分原料贸易业务缺乏充分的商业实质及商业合理性,不满足收入确定的条件,相应形成的重要前期差错更正涉及合计调减2021—2023年合并财务报表营业收入94882.64万元,调减营业成本93002.88万元,调增投资收益1879.77万元;调增2024年合并财务报表营业收入40512.86万元,调增营业成本39479.65万元,调减投资收益1033.21万元。
另外,2021—2023年,省医药公司部分原料贸易业务未实质取得商品控制权,也未实质承担存货主要责任,省医药公司在该类贸易业务中的身份属于代理人,不满足总额法确认收入的条件,相应形成的重要前期差错更正涉及合计调减2021—2023年合并财务报表营业收入及营业成本59377.58万元;调增2024年合并财务报表营业收入及营业成本14827.04万元。

同日,浙江证监局也对海正药业出具警示函。海正药业发布公告称,公司近期收到浙江证监局下发的《关于对浙江海正药业股份有限公司及相关人员采取出具警示函措施的决定》。该警示函指出,海正药业在2025年8月26日发布了《关于前期会计差错更正的公告》,对2021年至2024年期间的财务数据进行了调整,涉及营业收入、营业成本和投资收益等关键科目,表明公司此前披露的信息存在不实情况。
浙江证监局认定,公司时任董事长蒋国平、沈星虎,时任总裁李琰、肖卫红,时任财务总监张祯颖,董事会秘书沈锡飞对上述问题负有主要责任,因其违反了《上市公司信息披露管理办法》的相关规定。为此,浙江证监局决定对公司及上述责任人分别采取出具警示函的行政监管措施,并将其记录在证券期货市场诚信档案中。
>>>查看更多:股市要闻