(来源:风芒能源)
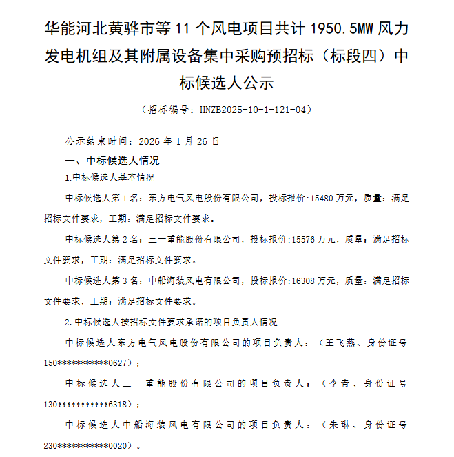
风芒能源获悉,1月23日,华能河北黄骅市等11个风电项目共计1950.5MW风力发电机组及其附属设备集中采购预招标(标段四)中标候选人公示。
根据公示,标段四(120MW)第一中标候选人为东方电气,投标报价为1.548亿元,折合单价(按招标容量计算为)1290元/kW。
相关招标显示,该批次风机招标共分为六个标段,容量共计1.95GW,招标范围不含塔筒。
其中,标段四为华能潇龙12万千瓦陆上风电项目,单机容量要求10MW。
此前,该项目标段一至三、五至六均已公示中标候选人。
本批次1.95GW风电项目风机采购中,东方电气预中标规模最大,为840.5MW;其次为金风科技,预中标500MW;三一重能预中标310MW;山东中车预中标300MW。
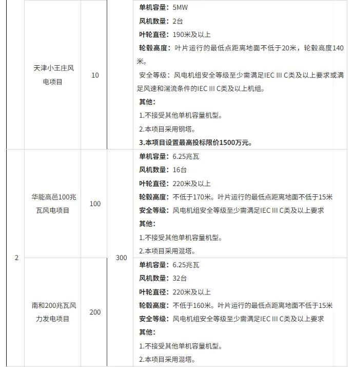
招标情况见下:





本次中标候选详情见下:

责编:棋盘格
>>>查看更多:股市要闻