当前位置: 爱股网 > 股票新闻 > 正文

50亿!德力佳拟投建10兆瓦以上风电变速箱项目

时间:2026年01月26日 17:10

(来源:风电头条)

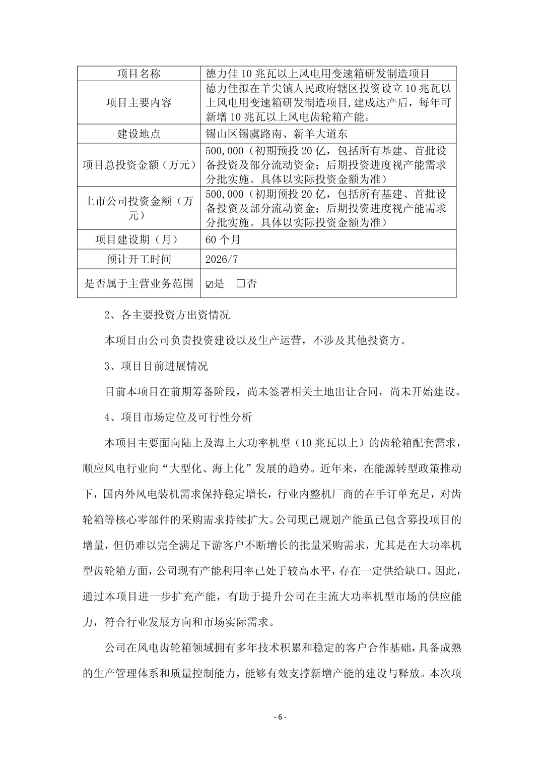
风电头条获悉,1月26日,德力佳传动科技 (江苏) 股份有限公司发布公告,宣布拟投资50亿元建设10MW以上风电用变速箱研发制造项目,以响应风电行业大型化、海上化发展趋势,满足市场对大功率风电齿轮箱的旺盛需求。

根据公告,该项目选址于无锡市锡山区锡虞路南、新羊大道东,规划用地约 350亩,建设期为60个月,预计2026 年7月开工。

项目分阶段推进投资,初期预投20亿元,涵盖基建、首批设备投资及部分流动资金,后期投资将根据产能需求分批实施。

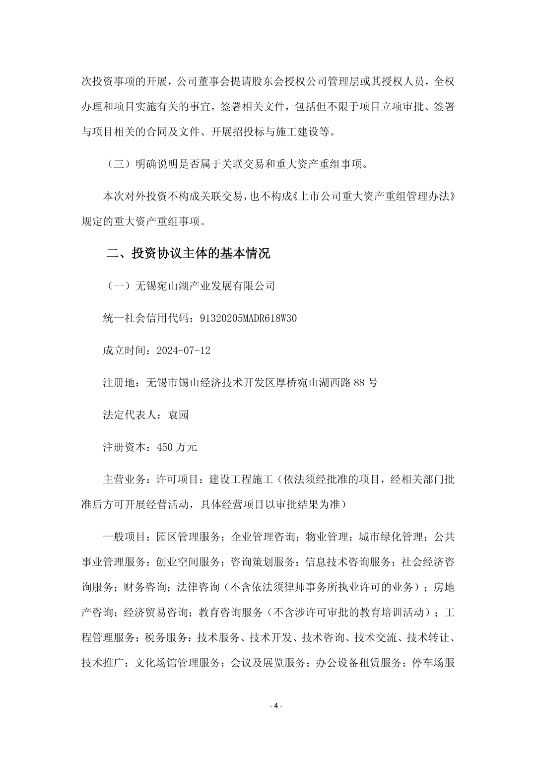
此次合作由德力佳与无锡宛山湖产业发展有限公司、羊尖镇人民政府共同达成。合作方将为项目提供一站式帮办服务,协助完成环评、施工许可等前置审批,并争取产业扶持资金、高新技术企业申报等政策支持;羊尖镇人民政府还将协调推进项目用地出让,确保开工时实现 “八通一平” 的基础设施配套。作为回报,德力佳承诺在锡山开发区连续经营不少于20年,上市主体不迁出该辖区,并在 2026-2033 年期间完成相应税收贡献。

德力佳表示,公司在风电齿轮箱领域拥有成熟的技术积累、客户资源和生产管理体系,项目投资符合行业发展方向和市场需求,投产后将进一步巩固公司行业地位,优化资产结构与盈利质量。不过,公告也提示,项目存在建设实施、审批备案、收益不及预期及资金财务等多重风险,短期内不会对公司业绩产生影响。

 公告如下:

【会议通知】

2026沙戈荒清洁能源大基地

(内蒙古)高质量发展大会

将于4月2日在呼和浩特举办

大会以“绿动边疆·赋能未来”为主题

系统解读国家沙戈荒大基地最新政策与规划

深入探讨内蒙古清洁能源大基地

建设进展与2030年发展路径

聚焦特高压外送通道、绿电消纳机制

大基地设计选型、风光储氢充集成融合

生态修复协同、全生命周期管理

绿色金融等热点议题

展示清洁能源大基地前沿技术与创新模式

现诚邀政府机构、投资业主

规划设计、电站开发

及EPC建设企业等相关单位齐聚一堂

共探行业发展新路径

共享资源合作新机遇

为推动内蒙古清洁能源大基地高质量发展

及新型能源体系构建贡献智慧与力量

源:德力佳

查看更多董秘问答>>

热门新闻

>>>查看更多:股市要闻