当前位置: 爱股网 > 股票新闻 > 正文

52.6亿!中国通号25年11-12月中标重要项目

时间:2026年02月02日 22:35

(来源:e车网轨道交通资讯)

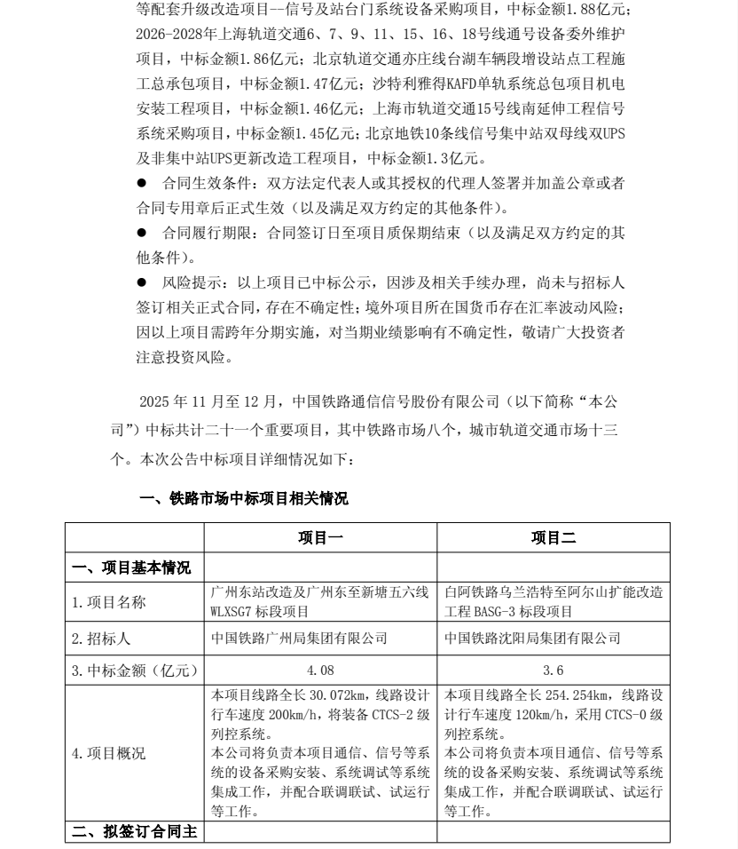
1月30日,中国通号发布公告称2025年11月至12月中标共计21个重要项目,其中铁路市场8个,城市轨道交通市场13个,中标金额总计约52.6亿元。

城市轨道交通市场项目:

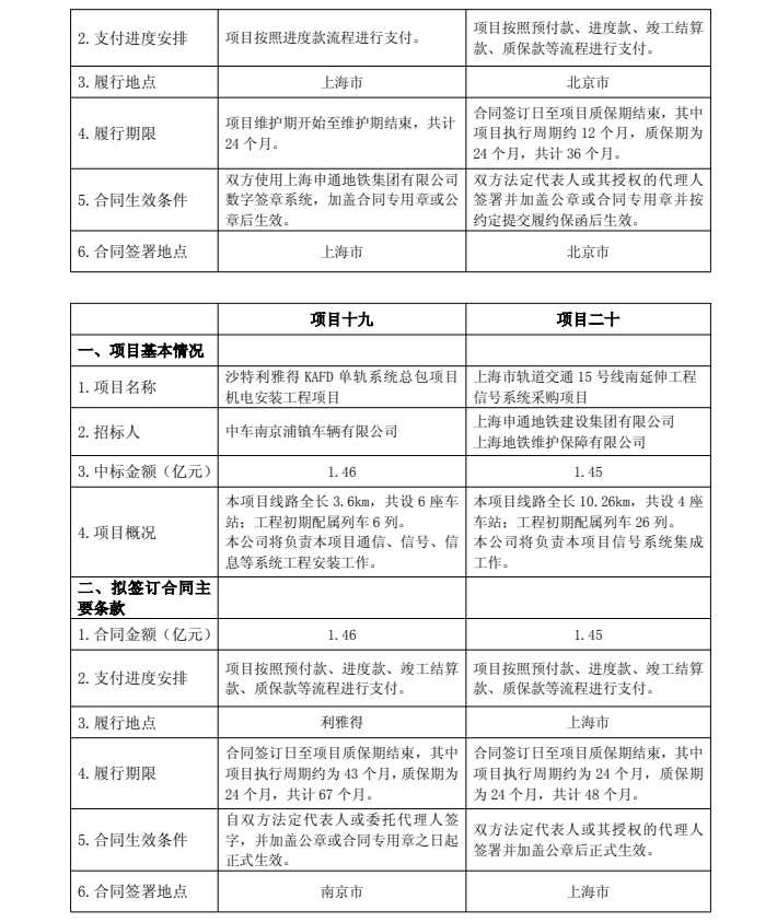
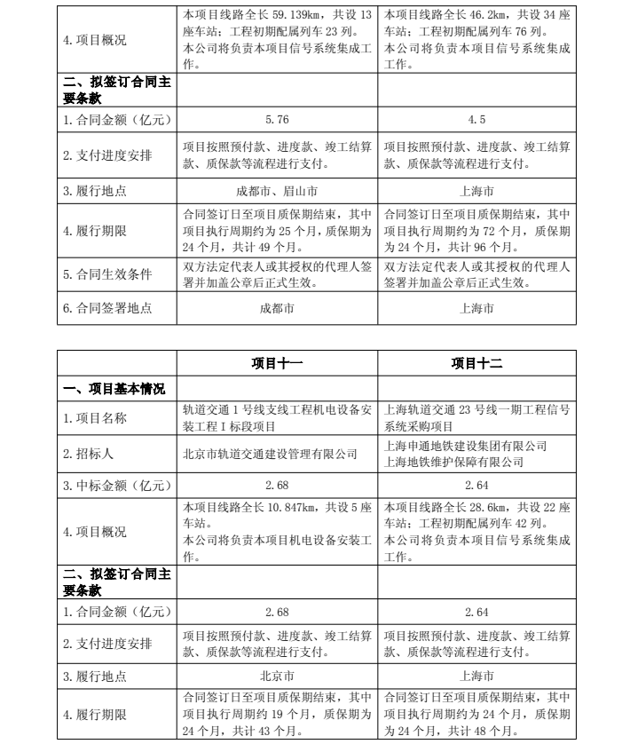
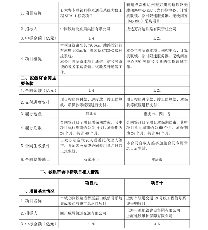
市域(郊)铁路成都至眉山线信号系统集成采购与施工总承包项目,中标金额5.76亿元;

上海市轨道交通19号线工程信号系统采购项目,中标金额4.5亿元;

轨道交通1号线支线工程机电设备安装工程I标段项目,中标金额2.68亿元;

上海轨道交通23号线一期工程信号系统采购项目,中标金额2.64亿元;

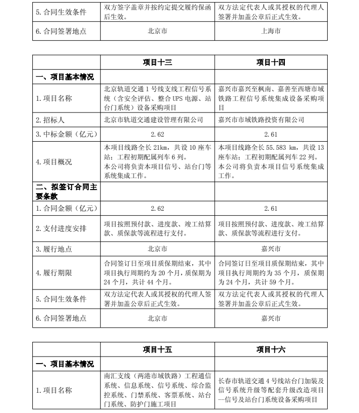
北京轨道交通1号线支线工程信号系统(含安全评估、整合UPS电源、站台门系统)设备采购项目,中标金额2.62亿元;

嘉兴市嘉兴至枫南、嘉善至西塘市域铁路工程信号系统集成设备采购项目,中标金额2.61亿元;

南汇支线(两港市域铁路)工程通信系统、信息系统、信号系统、综合监控系统、门禁系统、客票系统、站台门系统、防护门施工项目,中标金额2.18亿元;

长春市轨道交通4号线站台门加装及信号系统升级等配套升级改造项目--信号及站台门系统设备采购项目,中标金额1.88亿元;

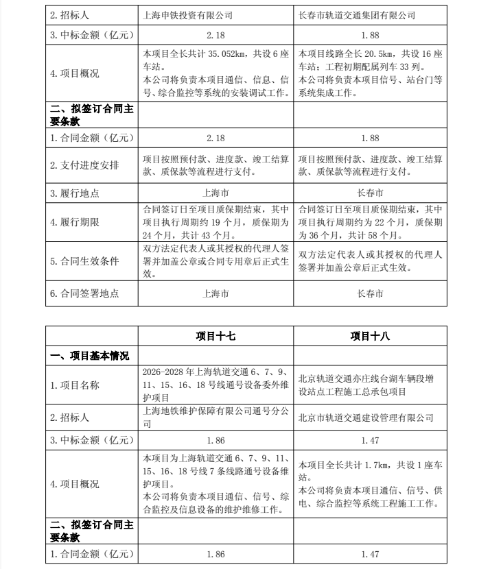
2026-2028年上海轨道交通6、7、9、11、15、16、18号线通号设备委外维护项目,中标金额1.86亿元;

北京轨道交通亦庄线台湖车辆段增设站点工程施工总承包项目,中标金额1.47亿元;

沙特利雅得KAFD单轨系统总包项目机电安装工程项目,中标金额1.46亿元;

上海市轨道交通15号线南延伸工程信号系统采购项目,中标金额1.45亿元;

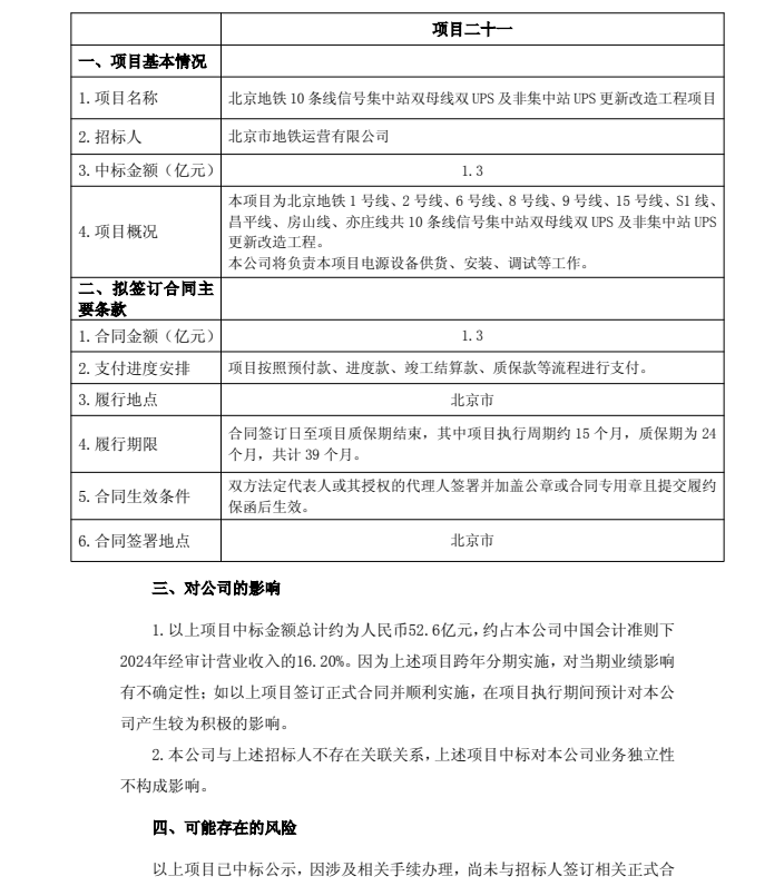
北京地铁10条线信号集中站双母线双UPS及非集中站UPS更新改造工程项目,中标金额1.3亿元。

铁路市场项目:

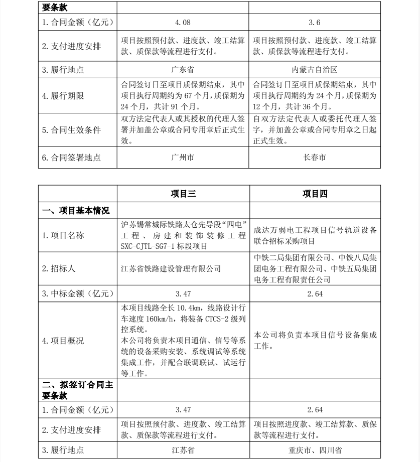
广州东站改造及广州东至新塘五六线WLXSG7标段项目,中标金额4.08亿元;

白阿铁路乌兰浩特至阿尔山扩能改造工程BASG-3标段项目,中标金额3.6亿元;

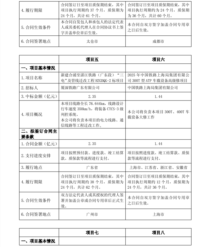
沪苏锡常城际铁路太仓先导段"四电"工程、房建和装饰装修工程SXC-CJTL-SG7-1标段项目,中标金额3.47亿元;

成达万弱电工程项目信号轨道设备联合招标采购项目,中标金额2.64亿元;

新建合浦至湛江铁路(广东段)"三电"及管线迁改工程HZGDQG-2标项目,中标金额2.35亿元;

2025年中国铁路上海局集团有限公司300T型ATP车载设备高级修项目,中标金额1.44亿元;

石太客专联锁列控及通信系统大修工程STDX-1标段项目,中标金额1.4亿元;

新建成都至达州至万州高速铁路无线闭塞中心RBC采购项目,中标金额1.21亿元。

公告原文如下:

查看更多董秘问答>>

热门新闻

>>>查看更多:股市要闻