当前位置: 爱股网 > 股票新闻 > 正文

这家风电国有企业,高层大变动!

时间:2025年10月15日 10:06

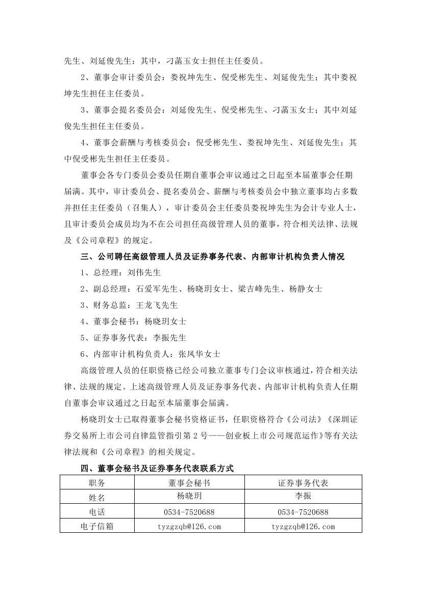
北极星风力发电网获悉,通裕重工近日发布《关于董事会完成换届选举及聘任高级管理人员、证券事务代表和内部审计机构负责人的公告》:董事长由刘伟变更为刁菡玉,总经理由司勇变更为刘伟;聘任石爱军、杨晓玥、梁吉峰、杨静为副总经理,王龙飞任财务总监,杨晓玥兼任董事会秘书,李振任证券事务代表,张凤华任内部审计机构负责人。

此前,通裕重工完成易主,第一大股东由珠海港集团变为国惠资本,成为山东国有企业。

公告原文如下:

来源:北极星风力发电网
来源:北极星风力发电网
来源:北极星风力发电网
来源:北极星风力发电网
来源:北极星风力发电网
来源:北极星风力发电网
来源:北极星风力发电网
来源:北极星风力发电网
来源:北极星风力发电网
来源:北极星风力发电网
来源:北极星风力发电网来源:北极星风力发电网
查看更多董秘问答>>

热门新闻

>>>查看更多:股市要闻 内参消息 实时内参 财经日历