全球轮胎市场激战正酣,一边是新能源汽车催生的 “低滚阻、高静音” 轮胎新需求,一边是国际贸易壁垒下的产能出海浪潮。在此背景下,中国轮胎军团正以 “国内智能化升级 + 海外本土化布局” 的双轮驱动模式,跑出发展加速度。
结合 2025 年行业最新动态及企业公开披露信息,今年多家头部企业及细分领域玩家集中释放新项目 —— 从华东到华南、从东南亚到北美,一批投资超 10 亿、产能达千万套的基地正加速落地。今天就带大家全面盘点,看看中国轮胎如何重塑全球产业格局!
国内战场:头部与细分齐发力
1
玲珑轮胎
安徽基地打响华东攻坚战2025 年 3 月,玲珑轮胎总投资 51 亿元的安徽高性能子午线轮胎基地正式开工,规划年产 1400 万套轮胎(含 1200 万套乘用 / 轻卡胎、200 万套卡客车胎),分三期逐步释放产能。值得关注的是,该基地特意预留 30% 产能,专门适配蔚来 ET7、特斯拉 Model S 等高端新能源车型,投产后将成为玲珑国内第七大生产基地,进一步巩固华东市场话语权。目前,基地配套的生活区及辅助设施已同步启动建设。

2
赛轮集团
151 亿超级工厂落地青岛青岛董家口项目堪称国内轮胎行业 “巨无霸”—— 总投资 151.81 亿元,分 5 期推进,2025 年已有部分产线率先投产,最终将新增 2000 万条半钢胎、1000 万条全钢胎及 15 万吨非公路胎产能。工厂深度融合 5G + 工业互联网技术,硫化工艺可实时动态优化,还配套建设了光伏电站,既算 “智能账” 也打 “绿色牌”,目标直指全球轮胎行业的 “黑灯工厂” 标杆。

3
万力轮胎
从化基地冲刺华南最大万力广州从化基地三期工程已进入关键阶段:2024 年底首期 600 万条半钢胎已顺利投产,2025 年 6 月二期 600 万条产线将启动试生产。全部投产后,从化基地总产能将突破 3600 万条,成为华南地区规模最大的轮胎生产基地之一,产品重点配套广汽、比亚迪等本土车企,精准填补华南高端半钢胎产能缺口。
4
浦林成山
工程胎 + 智能技改双线并行浦林成山今年同步推进两大重点项目:一边是投资 11.69 亿元的非公路轮胎项目,年产 50490 吨全钢工程胎,专门适配矿山装载机、港口重型机械等特种场景;另一边是 12 亿元的荣成全钢胎智能化改造,新增 200 万条低滚阻绿色卡客车胎产能,2025 年 10 月投产后单位能耗将下降 18%,产品直接对标欧盟 A 级环保标准,可满足欧洲商用车出口需求。
5
腾森轮胎
27 亿押注绿色摩托车胎针对两轮车市场升级需求,腾森轮胎投资 27 亿元建设高性能绿色摩托车子午线轮胎基地,规划年产 1200 万套产品。项目主打环保橡胶配方与轻量化设计,既能适配国内新能源摩托车企业,也可切入海外高端两轮车轮胎市场,打破欧美品牌在该领域的垄断。

6
华勤集团
28 亿攻坚新能源 “卡脖子” 技术华勤集团今年计划投入 28 亿元,重点建设新能源汽车轮胎专属生产线,研发 “低滚阻 + 高承载” 双特性产品,专门适配蔚来、理想等品牌的重型 SUV 车型(如理想 L9)。同时,企业还将同步建设橡胶材料研发中心,降低对白炭黑等进口原料的依赖,从 “制造端” 向 “研发 + 制造” 一体化转型。

海外战场:东南亚北美成两大核心区
1
中策橡胶
印尼基地打造 “供应链闭环”中策橡胶印尼中爪哇基地一期已正式投产,据企业披露年销售额预计达 52 亿元;2025 年 3 月,投资 2.8 亿美元的三期项目也已开工,将新增 500 万条卡客车胎、20 万条斜交胎及 350 万条摩托车胎产能。更关键的是,基地配套自建 5 万吨炭黑厂,实现 “橡胶原料 - 炭黑 - 轮胎生产” 全链条本地化,大幅降低供应链成本。

2
万力轮胎
柬埔寨基地抢滩东盟自贸区万力轮胎柬埔寨柴桢省基地总投资 2.39 亿美元,2025 年上半年已完成主体结构封顶,规划年产 1000 万条半钢胎 + 120 万条全钢胎,2026 年量产后可借助东盟自贸区零关税政策,直接出口欧盟市场。
3
福麦斯轮胎
福麦斯柬埔寨工厂则进度更快,2025 年 5 月已正式投产,年产 800 万条半钢胎 + 120 万条全钢胎,成为当地规模最大的轮胎生产基地。9月26日,福麦斯(柬埔寨)轮胎有限公司生产线全线贯通暨首胎下线仪式成功举行。
4
浦林成山
2025年,浦林成山宣布新工厂立项——在马来西亚吉打橡胶城建设海外第二轮胎生产基地。

5
肇庆骏鸿实业
广东的轮胎企业肇庆骏鸿实业有限公司也在2025年签约了马来西亚的轮胎项目,以高达20亿人民币的投资在马来西亚建设,产能规划为600万条乘用车和轻卡轮胎,以及50万条商用车轮胎。

6
永盛橡胶
在摩洛哥,永盛橡胶也对海外工厂进行了立项。据悉,永盛橡胶计划在此布局600万套半钢轮胎产能。
7
赛轮集团
印尼工厂锁定东南亚替换市场赛轮集团印尼工厂投资 18 亿元,2025 年已正式投产,年产 360 万条子午线胎 + 3.7 万吨非公路胎。依托当地丰富的天然橡胶资源,产品主要供应东南亚替换市场,有效规避出口关税成本,同时满足东南亚基建热潮下的工程轮胎需求。

8
中策橡胶
墨西哥基地剑指北美高端市场中策橡胶投资超 5 亿美元的墨西哥基地,预计 2025 年底正式投产,一期规划年产 1350 万条乘用胎(PCR 胎)。项目选址靠近北美汽车产业集群,专门对接北美高端替换市场及当地车企配套需求,填补中国轮胎在北美高端市场的产能空白。

9
赛轮集团
墨西哥工厂成北美供应链节点赛轮集团墨西哥工厂 2025 年上半年已实现首胎下线,规划年产 600 万条 PCR 胎,重点配套北美本土车企。作为赛轮在北美市场的 “桥头堡”,工厂投产后可大幅缩短交货周期,提升对北美客户的响应速度。
10
玲珑轮胎
巴西基地辐射南美全域2025 年 4 月,玲珑轮胎投资 11.9 亿美元的巴西超级工厂正式奠基,规划年产 1470 万套子午线轮胎(含 1200 万条半钢胎)。项目既配套巴西本土汽车产业,又可辐射阿根廷、智利等南美国家,进一步完善玲珑在全球主要汽车市场的产能布局。

11
玲珑轮胎
塞尔维亚工厂产能翻倍作为欧洲首个中国轮胎工厂,玲珑塞尔维亚基地 2024 年 9 月已投产,2025 年产能提升至 400 万条 / 年,产品覆盖乘用胎、卡客车胎,直接辐射欧盟及中东市场,有效规避欧盟反倾销税等贸易壁垒。
12
森麒麟
西班牙基地深耕欧洲 OE 配套森麒麟西班牙加泰罗尼亚基地二期 2025 年已完成全部建设,年产 1200 万条高性能轿车胎。产品通过欧盟标签认证,主打欧洲替换市场及奥迪、大众等车企的原厂配套(OE),实现中国轮胎在欧洲高端配套市场的关键突破。
13
赛轮集团
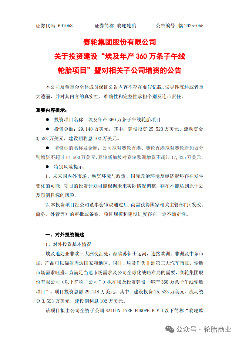
埃及基地开拓非洲新蓝海2025 年 8 月,赛轮集团公告投资 2.91 亿美元建设埃及工厂,年产 360 万条子午线轮胎。项目辐射非洲、中东市场,既规避区域贸易壁垒,又能贴近当地基建、物流领域的轮胎需求,开拓非洲这一新兴蓝海市场。

但是,随着新一轮中国轮胎企业产能的爆发,中国轮胎企业之间的内卷可能从国内走向全球,随着时间的推移,国外的市场终究有一天会出现饱和,而中国轮胎企业依然遵循着低价抢市场的商业模式。
如果抛开双方制裁,中国轮胎的价格优势确实全球无敌,但是这也就意味着中国轮胎在全球的未来有可能发展为国内TBR市场的现状,虽然赢得了市场却彻底杀死了利润。这种情况可能不会那么快到来,但如果中国轮胎企业继续产能加码而不做升级,越产越多、越产越快,终究会被反噬!
(原创,责任编辑:Rain)
>>>查看更多:股市要闻