作者:刘高畅、郑元昊
摘要
■ 投资逻辑
投资逻辑:
汽车轴承后市场龙头,长期服务欧美客户,盈利能力逐年提升。针对全球汽车轴承售后市场,公司打造了“小批量、多品种”柔性制造能力,拥有超6000种轴承,涵盖制动系统(轮毂轴承及单元)/传动系统/动力系统等。收入高质量快速增长,2024年营收7.74亿元,2014-2024年CAGR为18.2%;拥有丰富欧美客户服务经验,长期对接NAPA、SKF等头部客户,2024年海外收入占比68%;盈利能力逐年提升,2024年毛利率32.52%(较2014年提升15.43个pct),净利率24.54%(较2014年提升22.05个pct)。
特斯拉Optimus量产在即,谐波减速器存在供需缺口。2026年2月,特斯拉官方正式宣布Optimus V3(特斯拉公司正在开发的通用人形机器人)将于2026年第一季度亮相。2025年特斯拉股东大会上,马斯克称在加州弗里蒙特工厂建立年产100万台的Optimus生产线,将于2026年投产。谐波减速器是人形机器人的核心部件,具有高成本占比与高毛利特征。哈默纳科工艺路线匹配特斯拉需求(重量轻、噪音小),但是面临特斯拉百万台Optimus产能规划对应的上千万个谐波减速器产能需求,日企相对保守的产能扩展策略,存在供需缺口。
公司新增泰国谐波产能,投资银球科技,开拓具身智能第二增长源。2024年4月,公司成立机器人零部件事业部,并投入1.17亿元实施机器人零部件智能化技术改造项目,计划在新昌县打造涵盖谐波减速器、执行器模组等产线。2026年2月,公司基于2019年投产的泰国工厂新增人形机器人零部件产能,灵活满足海外客户需求。同时,公司于2025年底出资3.92亿元投资银球科技(核心客户为尼得科、戴森等)约24.34%股权,纵向整合适用于人形机器人电机的小微型轴承产品,2026年2月已完成工商登记变更。银球科技2025H1营收5.6亿元、净利润0.7亿元。基于上述组合拳,公司有望开拓具身智能为第二增长源。
风险提示
核心客户依赖风险,产能释放不及预期风险,行业竞争加剧风险,汇率波动风险。
+
目录
一、汽车轴承后市场龙头,开拓具身智能第二增长源
1.1 深耕轴承汽车后市场,战略布局具身智能
1.2 公司盈利能力逐年提升,海外收入占比高
二、全球汽车轴承市场空间大,主业有望持续增长
2.1 全球汽车轴承市场空间巨大,2034年潜在空间约1300亿美元
2.2 公司聚焦车后市场轴承,已构筑“小批量、多批次”生产优势
三、特斯拉Optimus放量在即,公司积极开拓谐波减速器和轴承业务
3.1 特斯拉Optimus放量在即,谐波减速器打开成长空间
3.2 公司新增泰国基地生产谐波减速器等零部件,战略投资银球科技
四、风险提示
正文
一、汽车轴承后市场龙头,开拓具身智能第二增长源
1.1 深耕轴承汽车后市场,战略布局具身智能
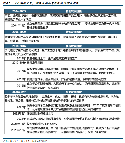
二十余年专注汽车轴承制造,积极拓展具身智能业务。2004年11月,公司前身新昌县双菱汽车轴承有限公司成立,2014年11月变更设立为股份有限公司,2023年9月在深交所创业板挂牌上市。公司成长脉络清晰,做大做强轴承主业的同时,积极开拓具身智能第二增长曲线:
立足轴承主业,布局海外产能。2017、2019年分别通过收购浙江优联汽车轴承有限公司(优联轴承)与新昌县开源汽车轴承有限公司(开源轴承),实现了产品线的扩充与整合;2019年起布局海外产能,投建泰国工厂,以提升海外交付能力、规避国际贸易壁垒。
积极开拓具身智能第二增长曲线。2024年成立机器人零部件事业部,业务版图从传统的汽车领域向智能驱动领域延伸;2025年底,公司完成名称变更,证券缩写由“斯菱”升级为“斯菱智驱”,全面向具身智能谐波减速器和核心轴承拓展。

公司股权结构稳定,战略连续性强。截至2025年9月30日,公司董事长兼总经理姜岭控股32.97%;姜岭、姜岭之女姜楠为公司实控人。姜岭自公司前身双菱轴承时期即担任执行董事兼总经理,自2014年11月至今持续担任公司董事长兼总经理职位,主导公司的经营与发展,具备丰富经验,确保了战略的连续性和稳定性。

投资银球科技,开拓人形机器人用精密轴承。2025年11月,公司宣布以自有或自筹资金约3.92亿元,收购宁波银球科技股份有限公司24.3%的股权。银球科技是一家在精密轴承、电机零部件领域具有深厚技术积累和优质客户资源的企业,其客户包括戴森(Dyson)、尼得科(Nidec)、美的集团、卧龙电驱、格力集团等国内外知名品牌。公司通过入股银球科技,进一步完善具身智能产品矩阵,借助其在精密制造、电机配套等优势,与自研的谐波减速器和机器人核心轴承等业务形成协同效应,全面提升具身智能核心零部件竞争力。

1.2 公司盈利能力逐年提升,海外收入占比高
公司持续高质量发展,拥有丰富的海外客户服务经验。2024年,公司实现营收7.74亿元,2014-2024年CAGR高达18.2%。公司早期业务以国内市场为主,但通过持续经营积累口碑(多次参加国际展会突破贸易商制约,提高直销订单)、成功的海外并购(收购优联轴承、开源轴承)和前瞻性的产能国际化布局(2019年即投建泰国工厂),不断开拓欧美等海外优质市场。2024年,公司境外业务收入占比已达约68%,拥有多年服务海外头部客户NAPA、SKF等经验。公司于2019年前瞻布局的泰国工厂,已获得IATF16949等多项国际认证,第三期建设正在推进,有望进一步加强海外产能储备。

公司盈利能力逐年提升。2025年1-9月公司毛利率34.33%,净利率24.06%,过去十余年整体呈现出逐步提升态势,主要得益于优质的海外客户和强大的控费能力。
海外客户利润空间大,回款质量高。经过多年的业务积累、并购整合,公司已实现北美、欧洲、亚洲等境外主要售后市场销售渠道的全覆盖,积累、绑定了诸多海外客户,带来明显毛利率优势,毛利率从2012年的12.52%逐步提升至2025年1-9月的34.33%。
基于规模效应和精细化管理,公司控费能力强。2018年以来,公司管理费用率&销售费用率持续压降,研发费用率稳健增长;受益于 IPO 募集资金偿还短期借款,财务费用率持续走低。2025年前三季度,公司销售费用率/管理费用率分别压降至1.91%/3.97%,费用控制能力显著增强,实现营收利润双增的高质量增长。


二、全球汽车轴承市场空间大,主业有望持续增长
2.1 全球汽车轴承市场空间巨大,2034年潜在空间约1300亿美元
汽车轴承是汽车底盘、传动、电机等系统的关键安全件与功能件,其需求与全球汽车产业紧密绑定。得益于工业自动化、汽车制造航空航天以及可再生能源等领域的需求增加,全球轴承行业稳步发展。据观研天下数据,2024年全球轴承行业市场规模为1325.5亿美元,预计2034年可达3294亿美元,CAGR约9.53%。我国情形下,汽车行业占轴承总市场的40.2%。

汽车轴承市场可分为面向新车制造的主机配套市场(OEM)和面向车辆维修保养的售后市场(AM)。售后市场(AM)较主机配套市场(OEM)波动更小、毛利率更稳定。在全球汽车保有量高、保有车平均车龄增长年背景下,售后市场(AM)规模有望进一步放量:1)平均车龄增长提升消费者自费比例,汽车三年质保期满后,消费者会寻求低成本的服务解决方案,4S店依赖性下降;2)车龄增长后,更多汽车零部件进入更换周期,汽车养护需求频率提升,轴承部件需求增加。据Maximize Market Research数据显示,2024年全球汽车维保市场规模约7845 亿美元,预计2025-2032年间CAGR超6.1%,至2032年有望突破12599亿美元规模,其中汽车轴承的售后市场亦有望水涨船高,为公司主业发展提供广阔的增长空间。

2.2 公司聚焦车后市场轴承,已构筑“小批量、多品种”生产优势
战略聚焦汽车售后市场,产品矩阵极其丰富,构筑“小批量、多品种”生产优势。公司深耕汽车售后市场,主要产品包括轮毂轴承、轮毂轴承单元、圆锥轴承、离合器、涨紧轮及惰轮轴承、谐波减速器、执行器模组及机器人减速器专用轴承等。为满足市场需求,公司打造了极为丰富的轴承产品矩阵,支持“小批量、多品种”生产,能够快速响应多样的终端场景。公司还建立了专业的汽车轴承检测实验室,引进先进检测设备,能够对产品的寿命、密封性能、盐雾环境耐受度等进行严格测试,从源头确保产品质量与可靠性,不断补齐服务高端客户的核心能力。


长期耕耘欧美市场,深度绑定海外优质客户。经过多年的业务积累与并购整合,公司已实现北美、欧洲、亚洲等境外主要售后市场销售渠道的全覆盖。凭借在质量、研发及供应链管理等方面的综合优势,公司与包括辉门、NAPA、GMB、GATES等在内的众多国际知名品牌商或渠道商建立了长期稳定的合作关系,已通过其供应商资质认证体系,构筑了坚实的客户资源壁垒。基于公司多年在车后领域积累的口碑,下游销售渠道日渐完善和丰富,包括贸易商、独立品牌商、终端连锁和生产型企业等。

三、特斯拉Optimus放量在即,公司积极开拓谐波减速器和轴承业务
3.1 特斯拉Optimus放量在即,谐波减速器打开成长空间
特斯拉OptimusV3发布在即,推动人形机器人进入量产阶段。自2022年Bumblebee原型机开启研发进程以来,特斯拉通过2023年Gen 1、Gen 2型号的相继推出,在运动控制与环境感知领域实现了质变突破。2025年9月,特斯拉发布Gen 2.5版本及其定型设计,进一步升级了灵巧手、运动性能及AI架构;同年Optimus顺利进入试生产阶段,特斯拉同步启动了弗里蒙特工厂试点产线的建设工作。2026年2月,特斯拉官方正式宣布Optimus V3将于2026年第一季度亮相,马斯克接受采访称“Optimus是我投入精力最多的项目,也将是人类历史上最伟大的项目。目前第三版设计已经定型,具备三大核心优势:人类级别的手部灵巧度、AI大脑以及大规模量产能力”。

Optimus迎量产元年,加州百万台生产线正加速建设,德州千万台产能正加速规划。马斯克在特斯拉2025年股东大会上表示,“首先在加州弗里蒙特工厂建立年产100万台的生产线,将于2026年投产,随后将在德州工厂建设年产1000万台的第二条生产线,有望于2027年投产”。马斯克还表示,“我认为到今年(26年)年底,Optimus 将能够完成更复杂的任务,不过它仍将主要被部署在工业环境。明年(27年)年底,我们将正式向公众(C端)销售 Optimus”。我们认为当前特斯拉Optimus已进入大规模量产前的供应链准备阶段,且未来量产指引将从上一个阶段的百万台指引逐渐演进到德州工厂驱动的千万台,行业空间有望十倍打开。

人形机器人的关节驱动主要由旋转执行器与直线执行器构成。
旋转执行器用于实现关节的角向运动,模拟人类关节的转动功能。其内部结构主要由无框力矩电机提供动力,配合精密减速器进行扭矩放大与转速降低,同时集成编码器、力矩传感器及驱动器,广泛应用于机器人的肩部、肘部、腕部及髋部等需要灵活大角度旋转的部位。
直线执行器负责将电机的旋转运动转化为直线推力,充当机器人大负载关节的肌肉角色,利用丝杠传动机构与电机配合,将回转运动转换为直线往复运动,具备推力大、耐冲击强及承载能力高的优势,是膝关节、踝关节等需要承受行走冲击与身体重量的关键关节的首选。

减速器是机器人动力系统的核心中间件,决定系统承载能力与控制精度。其核心作用是将电机输出的高转速、低扭矩动能,转化为机器人关节运动所需的低转速、高扭矩动力,直接决定系统的承载能力与动作爆发力,同时通过传动比设计提升末端执行器的定位精度。

谐波减速器依托柔性传动机理,可在紧凑空间内实现超高减速比与精准运动补偿的双重传动效果。其核心由波发生器、柔轮、刚轮三大部件构成,工作时波发生器转动带动薄壁柔轮产生可控弹性变形,使柔轮在椭圆长轴与刚轮啮合、短轴完全脱开,借助柔轮与刚轮的微小齿数差,波发生器每旋转一周,柔轮便能产生对应齿数的角位移。这种以弹性变形替代刚性啮合的传动方式,能赋予谐波减速器极高的单级减速比、近乎零的回差特性,且轴向尺寸紧凑,可适配各类对传动精度、空间布局有严苛要求的精密传动场景。

谐波减速器的高转矩密度与轻量化特性,适配人形机器人关节需求。人形机器人受限于仿生外形与电池续航,要求关节模组在严格限定空间内输出最大力矩,同时极力降低自重以减少运动惯性。与RV减速器及精密行星减速器相比,谐波减速器在同等扭矩输出条件下,具备更轻的自重与更小的体积,能显著优化整机的负载自重比,降低肢体末端运动惯量并提升动态响应速度。此外,其近乎零回差的传动特性,确保了人形机器人在复杂动态环境中维持重心稳定和执行灵巧手精细操作的能力,由此确立了其在肩、腕、髋等关键旋转关节中的主导地位。

减速器作为机器人产业链的核心环节,具备高成本占比与高毛利的特征。在工业机器人零部件成本构成中,减速器占比高达35%,远超伺服电机20%与控制系统15%,是整机成本控制的关键变量,直接影响下游整机的定价空间。与此同时,依托精密齿形加工、材料热处理及装配工艺形成的技术壁垒,减速器环节在产业链中具备较强的议价权与利润空间,其行业平均毛利率达40%,优于伺服系统35%、系统集成25%及机器人本体制造15%的毛利率水平。

应用场景差异驱动谐波减速器技术路线分化。传统工业场景中,多关节机器人单机谐波减速器用量通常为3-6个,SCARA机器人仅需1-3个,即便是对紧凑度要求较高的协作机器人单机用量也仅约6-7个。相比之下,人形机器人对谐波减速器的单机需求呈现倍数级增长,平均用量超10个,甚至要达到20个以上。技术路线上,传统工业机器人通常采用固定基座并由外部电源供电,对设备的核心诉求为高刚性、长寿命与绝对稳定性,因此普遍选用标准杯型谐波减速器,设计中重点强化齿面抗磨损能力,以满足数万小时连续作业需求,对产品重量与体积的敏感度相对较低。而人形机器人作为电池供电的移动终端,需严格控制整机重量以保障续航能力与动态平衡效果,且其关节内部安装空间狭小,迫使谐波减速器从传统的杯型结构向超短轴向的帽型或定制化超扁平结构演进。

哈默纳科工艺路线匹配特斯拉需求,但巨大产能缺口为其他供应商带来拓产卡位机遇。作为全球精密谐波减速器龙头,哈默纳克提供的人形机器人用谐波减速器具备重量轻、噪音小等优势,匹配特斯拉工艺需求,但是面临特斯拉百万台Optimus产能规划对应的上千万个谐波减速器产能需求,哈默纳克306万个谐波年产能(截至2023年3月为25.5万个月产能)存在巨大缺口,日企相对保守的产能扩展策略,为工艺路线相匹配的相关谐波减速器厂商留出了巨大的结构性卡位机遇。

3.2 公司新增泰国基地生产谐波减速器等零部件,战略投资银球科技
公司设立机器人零部件事业部,聚焦谐波减速器、执行器模组等零部件。2024年4月20日,公司公告宣布,为适配产业升级发展需求,公司完成组织架构重大调整,设立机器人零部件事业部,从顶层设计层面保障新业务的资源配置与战略协同。产能建设方面,公司拟投入约1.17亿元超募资金实施机器人零部件智能化技术改造项目,项目规划建设周期24个月,聚焦具身智能核心硬件领域,打造涵盖谐波减速器、执行器模组等全套专业化生产线,项目建设地点为新昌县。
依托轴承主业的同源技术优势,公司谐波减速器业务已具备小批量生产能力并正加速扩产备货。公司充分利用精密零部件制造领域的工艺积淀,实现了研发技术与生产设备的有效复用,目前核心聚焦于适配工业、协作及人形机器人的谐波减速器产品。随着核心生产设备于2024年底陆续到位,公司目前已具备小批量生产能力,尽管尚未对市场进行大批量供货,但正积极推进与国内外客户的实质性沟通,进展符合预期。为应对未来潜在的需求爆发,公司于2025年启动第二条产线投资,已于2025年底达产,以储备充足产能。此外,借助公司成熟的海外建厂经验与供应链体系,未来可根据全球客户需求灵活调整业务布局,全力把握机器人产业高速发展机遇。

新增泰国基地作为人形机器人零部件改造项目实施主体。2026年2月9日,公司最新公告,为响应国际市场客户需求变化并把握区域产业链机遇,公司对机器人零部件智能化技术改造项目进行战略调整,新增全资子公司斯菱泰国为共同实施主体,将实施地点拓展至泰国大城府洛加纳工业园。我们认为公司基于海外工厂的先发优势,为匹配海外人形机器人客户拓产需求,将先前募投资金建设机器人零部件的项目,由过去的国内生产完善为“国内+泰国”的双基地生产模式,进一步加强了对终端客户的供给能力和交付灵活性,有利于在后续的产能拓张卡位环节占据先机。
战略投资银球科技,纵向整合小微型轴承技术。2025年11月,公司发布公告,拟出资约3.92亿元受让宁波银球科技24.34%的股权。银球科技深耕微型、小型及一体化精密轴承领域三十余载,产品广泛应用于机器人、高端家电及工业电机等多元场景,核心客户覆盖尼得科、戴森等全球行业龙头企业,具备深厚的精密制造壁垒。本次投资旨在发挥产业协同效应,依托银球科技在微型轴承领域的技术积淀与产业化能力,完善公司在微型传动关键环节的技术布局,进一步提升公司在具身智能产业链中的综合竞争力。
风险提示
核心客户依赖风险
公司业务深度绑定汽车主机厂及核心零部件供应商,对核心客户存在较高业务依赖,若核心客户受行业周期波动、经营效益下滑等因素影响缩减采购订单,或转向其他竞争对手合作,将直接冲击公司营收规模与盈利稳定性。
产能释放不及预期风险
公司为匹配下游需求扩张正在推进产能扩建项目,若项目建设过程中出现工期延误、设备调试不及预期,或投产后因技术适配、人才短缺等问题导致产能利用率偏低,将无法及时响应市场需求,错失增长机遇,同时增加固定资产折旧压力。
行业竞争加剧风险
随着新能源汽车、人形机器人行业快速发展,国内外企业纷纷布局相关传动零部件领域,行业竞争日趋激烈。若同行企业抢占市场,或行业出现产品同质化严重的情况,将导致公司产品议价权下降、毛利率承压,市场份额面临被挤压的风险。
汇率波动风险
公司海外业务占比相对较高,产品出口主要以美元、欧元结算,若未来人民币兑主要结算货币出现大幅升值,将直接降低公司出口产品的价格竞争力,同时导致外币结算收入折算为人民币后出现汇兑损失,影响盈利稳定性。
阅读全文
+
报告信息
证券研究报告:《斯菱智驱公司深度研究:新增泰国谐波产能,开拓具身智能第二增长源》
报告日期:2026年3月9日
作者:
刘高畅 SAC执业编号:S1130525120005
郑元昊 SAC执业编号:S1130525120004

>>>查看更多:股市要闻