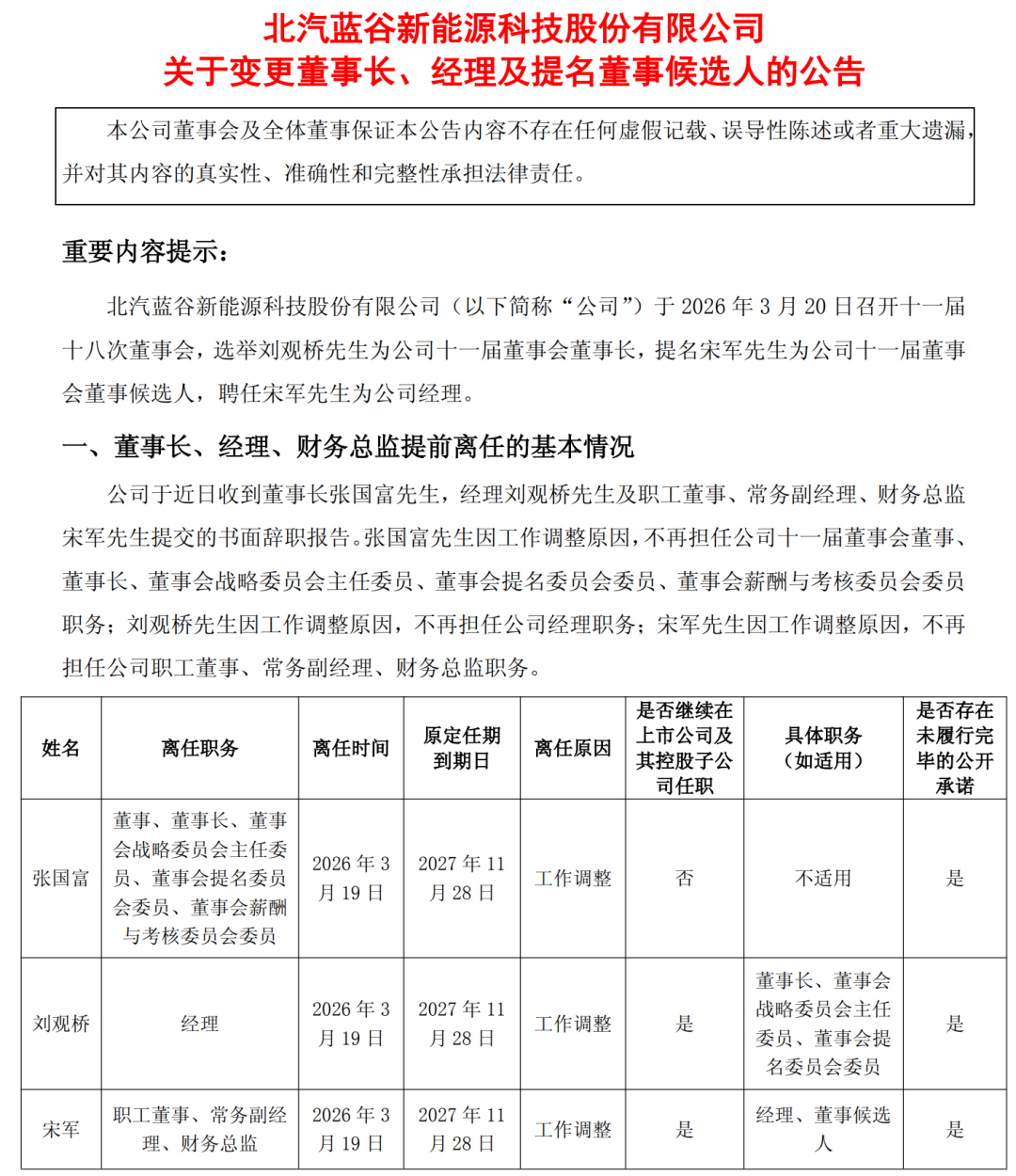
日前,北汽蓝谷新能源科技股份有限公司(下称“北汽蓝谷”)发布公告披露,近日收到多位高层的书面辞职报告。其中,张国富因工作调整原因申请辞去董事长、董事会战略委员会主任委员等职务,辞职后将不再担任公司任何职务;刘观桥因工作调整原因,不再担任经理职务,仍任公司董事;宋军不再担任公司职工董事、常务副经理、财务总监职务。当日,北汽蓝谷召开董事会,会议通过同意选举刘观桥为新一届董事会董事长,同意聘任宋军为公司总经理。


张国富于1977年7月出生,毕业于北京理工大学项目管理专业,先后在北汽福田,北京海纳川汽车部件,北京汽车股份汽车研究院、北汽越野车等担任职务。2019年后,张国富先后担任北京汽车集团越野车有限公司党委副书记、常务副总经理,北京汽车股份有限公司党委副书记、常务副总裁,北京汽车集团越野车有限公司总经理,北京汽车蓝谷营销服务有限公司执行董事,北汽蓝谷新能源科技股份有限公司副经理。2024年7月,张国富由副总经理升任总经理,同时担任北汽蓝谷党委书记,2025年3月起任公司董事长。

据了解,张国富将前往北京汽车任董事长。3月20日,北京汽车发布公告,由于工作变动,王昊将不再担任董事长、执行董事、董事会战略与可持续发展委员会主任及董事会提名委员会主任。北京汽车董事会建议委任张国富为非执行董事,如股东会批准张国富任非执行董事,则进一步提议提名张国富任董事长。

刘观桥出生于1979年12月,毕业于清华大学工商管理专业,研究生学历。自2002年起,刘观桥先后在东南汽车、上海大众、北京现代等从事销售管理工作,并担任过北汽集团经营与管理部副部长等职务。2024年7月,刘观桥从北汽集团经营与管理部部长调任北汽蓝谷副总经理,主管营销工作。2025年3月,在张国富升任公司董事长后,刘观桥也由副总经理升任总经理。

北汽蓝谷旗下主要包括极狐汽车以及享界汽车,其中极狐品牌是主要销量来源。极狐品牌主要聚焦10-30万元的主流市场,目前已经推出S5、T5、S6、T6、考拉/考拉S等车型。3月1日,新款极狐阿尔法S5预售,新车共推出6款车型,预售补贴价区间为11.28-17.38万元。新款极狐阿尔法S5在现有纯电版本的基础上增加了增程动力系统,满足更多用户的选择需求。此外,极狐汽车于2月9日正式公布全新产品系列“问道”,首款高端MPV定名为——问道V9。
据北汽蓝谷发布最新产销数据显示,2月新能源汽车销量7364辆,同比增长18.26%,虽然整体体量并不大,但在2月还能实现增长,也算是交出不错的成绩单。再把时间线拉长,前2月北汽蓝谷累计销量15437辆,同比增长14.81%。
汽车行业关注 人气汽车新传媒
汽车人的平台
>>>查看更多:股市要闻