
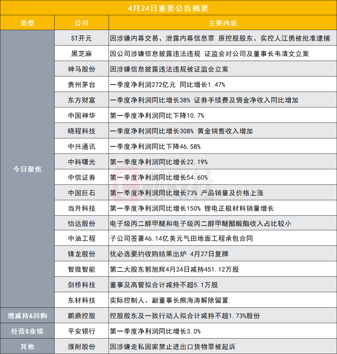
今日聚焦
【ST开元:因涉嫌内幕交易、泄露内幕信息罪 原控股股东、实控人江勇被批准逮捕】
ST开元(300338.SZ)公告称,公司近日收到原控股股东、实际控制人江勇家属提供的《逮捕通知书》,获悉江勇因涉嫌内幕交易、泄露内幕信息罪,经上海市人民检察院第一分院批准,被上海市公安局执行逮捕。目前,公司经营情况正常。江勇为公司原控股股东、实际控制人,不担任董事、高级管理人员职务。本次披露的逮捕事项不会对公司日常经营构成重大影响,不影响公司2025年年度报告披露。
【黑芝麻:因公司涉嫌信息披露违法违规 证监会对公司及董事长韦清文立案】
黑芝麻(000716.SZ)公告称,公司及公司时任董事长韦清文于2026年4月24日收到中国证监会下发的《立案告知书》。因公司涉嫌信息披露违法违规,根据相关法律法规,证监会决定对公司及时任董事长韦清文立案。
【神马股份:因涉嫌信息披露违法违规被证监会立案】
神马股份(600810.SH)公告称,公司于近日收到中国证监会下发的《立案告知书》(编号:证监立案字0122026002号)。因公司涉嫌信息披露违法违规,根据《中华人民共和国证券法》《中华人民共和国行政处罚法》等法律法规,证监会决定对公司立案。立案调查期间,公司将积极配合证监会相关工作,并严格按照相关法律法规及监管要求履行信息披露义务。目前,公司生产经营和业务运行正常。
【贵州茅台:一季度净利润272亿元 同比增长1.47%】
贵州茅台(600519.SH)公告称,2026年第一季度实现营业收入539.09亿元,同比增长6.54%;归属于上市公司股东的净利润为272.43亿元,同比增长1.47%。
【贵州茅台:一季度主营业务收入538.86亿元 国内经销商减少255家】
贵州茅台(600519.SH)公告称,公司披露2026年第一季度主要经营数据。报告期内,公司实现主营业务收入538.86亿元。其中,茅台酒收入460.05亿元,系列酒收入78.81亿元;直销渠道收入295.04亿元,批发代理渠道收入243.82亿元;国内地区收入537.34亿元,国外地区收入1.52亿元。此外,通过“i茅台”数字营销平台实现酒类不含税收入215.53亿元。经销商方面,报告期末国内经销商2098家,本期增加6家、减少261家;国外经销商124家。
【东方财富:一季度净利润同比增长38% 证券手续费及佣金净收入同比增加】
东方财富(300059.SZ)公告称,2026年第一季度实现营业收入50.31亿元,同比增长44.34%;归属于上市公司股东的净利润为37.38亿元,同比增长37.67%。业绩变动主要系证券手续费及佣金净收入同比增加所致。
【中国神华:第一季度净利润同比下降10.7%】
中国神华(601088.SH)公告称,2026年第一季度实现营业收入703.97亿元,同比增长1.2%;归属于上市公司股东的净利润为106.67亿元,同比下降10.7%。业绩变动主要系售电量增长导致售电收入增加。
【晓程科技:一季度净利润同比增长308% 黄金销售收入增加】
晓程科技(300139.SZ)公告称,2026年第一季度实现营业收入1.58亿元,同比增长74.46%;归属于上市公司股东的净利润为4490.38万元,同比增长307.96%。业绩变动主要系本期黄金销售收入增加所致。
【中兴通讯:一季度净利润同比下降46.58%】
中兴通讯(000063.SZ)公告称,2026年第一季度实现营业收入349.88亿元,同比增长6.13%;归属于上市公司股东的净利润为13.10亿元,同比下降46.58%。业绩变动主要系本期汇率波动产生汇兑损失而上年同期为收益及净利息收入减少,本期与日常经营活动相关的其他收益下降,本期衍生品合约期末进行公允价值重估产生损失而上年同期为收益,以及本期应收账款减值计提增加和存货跌价准备计提增加所致。
【中科曙光:第一季度净利润同比增长22.19%】
中科曙光(603019.SH)公告称,2026年第一季度实现营业收入31.99亿元,同比增长23.71%;归属于上市公司股东的净利润为2.28亿元,同比增长22.19%。
【中信证券:第一季度净利润同比增长54.60%】
中信证券(600030.SH)公告称,2026年第一季度实现营业收入231.55亿元,同比增长40.91%;归属于上市公司股东的净利润为102.16亿元,同比增长54.60%。业绩变动主要系2026年一季度,资本市场保持良好发展态势,交易活跃度维持高位水平,公司积极把握市场机会,各项业务协同发力、稳步发展,推动经营业绩实现较快增长。
【中国巨石:第一季度净利润同比增长73% 产品销量及价格上涨】
中国巨石(600176.SH)公告称,2026年第一季度实现营业收入52.82亿元,同比增长17.93%;归属于上市公司股东的净利润为12.67亿元,同比增长73.48%。业绩变动主要系公司产品销量及价格上涨,导致利润增加。
【中天科技:一季度净利润同比增长46% 储能、铜产品等相关业务稳步增长及光纤、海缆等产品利润提升】
中天科技(600522.SH)公告称,2026年第一季度实现营业收入131.42亿元,同比增长34.71%;归属于上市公司股东的净利润为9.19亿元,同比增长46.42%。业绩变动主要系报告期内海缆、储能、铜产品等相关业务保持了稳步增长,以及光纤、海缆等产品利润提升所致。
【当升科技:第一季度净利润同比增长150% 锂电正极材料销量增长】
当升科技(300073.SZ)公告称,2026年第一季度实现营业收入45.26亿元,同比增长137.19%;归属于上市公司股东的净利润为2.77亿元,同比增长150.25%。业绩变动主要系锂电正极材料销量增长,叠加产品售价随着原材料市场行情大幅增长,导致经营业绩增长。
【洛阳钼业:一季度净利润同比增长96.65% 主要产品价格上涨及产销量实现增长】
洛阳钼业(603993.SH)公告称,2026年第一季度实现营业收入664.03亿元,同比增长44.34%;归属于上市公司股东的净利润为77.60亿元,同比增长96.65%。业绩变动主要系主要产品价格上涨,以及公司生产运营管理能力稳步提升,主要产品产销量实现增长,实现利润同比上升。
【赤峰黄金:第一季度净利润同比增长104% 黄金价格同比较大幅度上涨】
赤峰黄金(600988.SH)公告称,2026年第一季度实现营业收入35.54亿元,同比增长47.65%;归属于上市公司股东的净利润为9.88亿元,同比增长104.43%。业绩变动主要系公司持续优化生产组织与运营管理,并充分受益于黄金价格同比较大幅度上涨。
【中材科技:第一季度净利润同比增长40.15% 特种纤维布、锂电池隔膜产品销量同比增长】
中材科技(002080.SZ)公告称,2026年第一季度实现营业收入68.54亿元,同比增长24.50%;归属于上市公司股东的净利润为5.07亿元,同比增长40.15%。业绩变动主要系报告期内,公司玻璃纤维产业持续调整产品结构,特种纤维布销量同比增长,玻璃纤维产品均价同比提升,同时锂电池隔膜产品销量同比增长,带动公司营业收入、归属于上市公司股东的净利润、归属于上市公司股东的扣除非经常性损益后的净利润及每股收益同比增长。
【腾景科技:一季度净利润环比增长112% 持续提升高速光模块无源元组件、OCS大尺寸纯钒酸钇晶体订单交付能力】
腾景科技(688195.SH)公告称,2026年第一季度实现营业收入1.71亿元,同比增长51.17%;归属于上市公司股东的净利润为1443.38万元,同比增长10.74%。报告期内,受益于AI算力需求驱动高速光通信元器件市场增长态势,公司持续提升高速光模块无源元组件、OCS大尺寸纯钒酸钇晶体订单交付能力,推动光通信领域业务收入实现快速增长;半导体设备、生物医疗等新兴应用领域高端光学模组业务亦保持快速增长。净利润变动的主要原因是,已实施的员工持股计划在报告期内新增股份支付费用1266.88万元,另外公司持续加大研发投入,强化核心技术壁垒。
【怡达股份:电子级丙二醇甲醚和电子级丙二醇甲醚醋酸酯收入占比较小】
怡达股份(300721)公告称,公司股票连续2个交易日(4月23日、24日)收盘价格涨幅偏离值累计超过30%,属于股票交易异常波动。公司近期关注到市场关注公司电子级丙二醇甲醚和电子级丙二醇甲醚醋酸酯产品。截止目前,公司电子级丙二醇甲醚和电子级丙二醇甲醚醋酸酯产品正常生产经营。2025年公司电子级丙二醇甲醚和电子级丙二醇甲醚醋酸酯的销售收入占比3.87%,占公司营业收入比例较小。敬请广大投资者注意二级市场交易风险,理性决策,审慎投资。公司目前生产经营活动正常,市场环境、行业政策没有发生重大调整,内部生产经营秩序正常。
【中油工程:子公司签署46.14亿美元气田地面工程承包合同】
中油工程(600339.SH)公告称,公司全资子公司中国石油工程建设有限公司近日与阿姆河北京公司就土库曼斯坦复兴气田四期100亿立方米/年商品气产能建设交钥匙工程签署了地面工程承包合同。合同金额为46.14亿美元(约合人民币316.49亿元),合同有效期66个月,工期51个月。复兴气田四期项目地面工程主要工作范围为设计建造一座年处理能力为100亿立方米的天然气处理厂及配套生产设施,地面工程计划于2026年内正式启动建设。
【锋龙股份:优必选要约收购结果出炉 4月27日复牌】
锋龙股份(002931.SZ)公告称,截至2026年4月20日,深圳市优必选科技股份有限公司要约收购期限届满,预受要约的股东账户总数为27户,预受要约股份数量合计为2845.79万股,占上市公司总股本的13.02%,占预定要约收购股份数量的100.028%。根据《要约收购报告书》的约定,收购人已按照同等比例收购2845万股已预受要约的股份。本次要约收购完成后,收购人合计持有公司9397.99万股股份,占公司总股本的43.01%。公司股票自2026年4月27日开市起复牌。
【智微智能:第二大股东郭旭辉4月24日减持451.12万股】
智微智能(001339.SZ)公告称,控股股东、实际控制人郭旭辉于2026年4月24日通过大宗交易减持公司股份451.12万股,占总股本比例1.79%。
【剑桥科技:董事及高管拟合计减持不超5.1万股】
剑桥科技(603083.SH)公告称,董事张杰、赵宏伟及副总经理程谷成因个人资金需求,计划于2026年5月21日至2026年8月20日期间,通过集中竞价交易方式减持公司股份。其中,张杰拟减持不超过2.74万股(占总股本0.008%),赵宏伟拟减持不超过1.42万股(占总股本0.004%),程谷成拟减持不超过0.94万股(占总股本0.003%)。
【东材科技:实际控制人、副董事长熊海涛解除留置】
东材科技(601208.SH)公告称,公司于2026年4月24日收到控股股东高金集团转发的四川省监察委员会签发的《解除留置通知书》,四川省监察委员会已解除对公司实际控制人、副董事长熊海涛的留置措施。目前,熊海涛已能正常履行公司副董事长、董事会相关专门委员会委员等职责,公司生产经营情况正常。此前,公司于2026年1月27日收到通知,熊海涛被四川省监察委员会立案调查并实施留置。
增减持&回购
【鹏鼎控股:控股股东及一致行动人拟合计减持不超1.73%股份】
鹏鼎控股(002938.SZ)公告称,公司控股股东美港实业及一致行动人集辉国际计划自本公告发布之日起15个交易日后的三个月内(自2026年5月21日至2026年8月20日),以大宗交易方式减持公司股份不超过4,000万股,占公司总股本比例不超过1.73%。减持原因为控股股东资金安排需要,股份来源为公司首次公开发行前发行的股份。小财注:截至2025年末,美港实业位列鹏鼎控股第一大股东,持股比例66.19%,集辉国际位列第二大股东,持股比例5.71%。
经营&业绩
【平安银行:第一季度净利润同比增长3.0%】
平安银行(000001.SZ)公告称,2026年第一季度实现营业收入352.77亿元,同比增长4.7%;归属于上市公司股东的净利润为145.23亿元,同比增长3.0%。业绩变动主要系本行持续升级零售、对公、资金同业业务经营策略,持续强化风险管理,持续深化数字化转型,整体业务经营保持稳健;财富管理、债券投资等业务的非利息净收入同比增长所致。
【国泰海通:第一季度扣非归母净利润57.11亿元,同比增长73.43%】
国泰海通(601211.SH)公告称,2026年第一季度实现营业收入162.32亿元,同比增长58.91%;扣非归母净利润57.11亿元,同比增长73.43%。业绩变动主要是一季度资本市场交投活跃,公司各项业务稳步发展,以及上年同期吸收合并海通证券后,集团业务规模扩大;利润总额、归属于母公司所有者的净利润等部分财务指标同比下降,主要是由于上年同期吸收合并海通证券产生负商誉,使得上年同期营业外收入较高。
其他
【濮耐股份:因涉嫌走私国家禁止进出口货物罪被起诉】
濮耐股份(002225.SZ)公告称,公司近日收到辽宁省营口市人民检察院出具的《起诉书》。营口市人民检察院认为,公司及相关人员涉嫌违反海关法规,未经许可,采用伪报品名的方式逃避两用物项和技术出口许可监管,将天然鳞片石墨走私出口,应当以走私国家禁止进出口的货物罪追究其刑事责任。涉案违规申报出口天然鳞片石墨共计1243.55吨,涉案金额598.47万元。被告单位包括濮耐股份及营口万华物流发展有限公司,被告人包括祁长生、孟秋凤、姚书阳、王丽波。
【喜临门(维权):会计师事务所对公司2025年度财务报告内部控制出具否定意见 4月28日起被实施其他风险警示股票简称变更为“ST喜临门”】
喜临门(603008.SH)公告称,因审计机构天健会计师事务所对公司2025年度财务报告内部控制出具否定意见,且存在控股股东非经营性资金占用及违规担保情形,余额均达最近一期经审计净资产绝对值5%以上,预计无法在1个月内完成清偿或整改。公司股票将于2026年4月27日停牌一日,4月28日复牌后被实施其他风险警示,股票简称变更为“ST喜临门”,日涨跌幅限制为5%。
【百利科技(维权):2025年度被出具带持续经营相关的重大不确定性段落的无保留意见审计报告 4月28日起被实施其他风险警示证券简称变更为“ST百利”】
百利科技(603959.SH)公告称,因公司2025年度被出具带持续经营相关的重大不确定性段落的无保留意见审计报告,根据上交所上市规则,公司股票将被实施其他风险警示。公司股票将于4月27日停牌一天,4月28日开市起复牌并实施其他风险警示,证券简称由“百利科技”变更为“ST百利”,日涨跌幅限制为5%。
【三木集团:2025年度财务会计报告被出具带持续经营重大不确定性段落的审计意见 股票可能被实施其他风险警示】
三木集团(000632.SZ)公告称,公司在与华兴会计师事务所(特殊普通合伙)(简称“华兴会计师事务所”)沟通年报审计工作进展时,审计师认为公司2025年度财务会计报告将被出具带持续经营重大不确定性段落的审计意见,根据《深圳证券交易所股票上市规则》第9.8.1条第(七)款规定:“最近三个会计年度扣除非经常性损益前后净利润孰低者均为负值,且最近一个会计年度审计报告显示公司持续经营能力存在不确定性”,如公司2025年度财务会计报告被出具带持续经营重大不确定性段落的审计意见,深圳证券交易所将对公司股票实施其他风险警示。
【福成股份:因泓毅会计师事务所已对2025年财务报表出具无法表示意见的审计报告 股票将被实施退市风险警示】
福成股份(600965.SH)公告称,原预约于2026年4月25日披露《2025年年度报告》、《2026年第一季度报告》及相关文件,现公司无法在2026年4月25日按期披露《2025年年度报告》及《2026年第一季度报告》,现延期到2026年4月30日披露定期报告。根据《上海证券交易所股票上市规则》(2025年4月修订)(简称《股票上市规则》)第9.3.2条的相关规定,因泓毅会计师事务所已对公司2025年财务报表出具无法表示意见的审计报告,公司股票将被实施退市风险警示(*ST),存在后续终止上市的风险。根据《股票上市规则》第9.8.1条的相关规定,因泓毅会计师事务所已对公司2025年内部控制出具否定意见的内控审计报告,公司股票将被实施其他风险警示(ST)。
【东珠生态:预计2025年净亏损9.35亿元-11.35亿元 股票可能被实施退市风险警示】
东珠生态(603359.SH)发布更正后的业绩预告情况:预计2025年归属于上市公司股东的净利润为-9.35亿元至-11.35亿元。预计2025年实现扣除与主营业务无关的业务收入和不具备商业实质的收入后的营业收入2.90亿元,低于3亿元。依据《上海证券交易所股票上市规则》9.3.2条(一)之规定,在披露2025年度报告后,公司股票可能被上海证券交易所实施退市风险警示,敬请广大投资者注意投资风险。
【中国高科:触及财务类强制退市情形 4月28日起被实施退市风险警示股票简称变更为“*ST高科”】
中国高科(600730.SH)公告称,因公司2025年度经审计的利润总额、净利润或扣非后净利润孰低者为负值,且扣除与主营业务无关的业务收入和不具备商业实质的收入后的营业收入低于3亿元,触及财务类强制退市情形。公司股票将于4月27日停牌1天,4月28日起被实施退市风险警示,A股简称由“中国高科”变更为“*ST高科”。实施后,股票将在风险警示板交易,日涨跌幅限制为5%。
【柳化股份(维权):触及财务类强制退市情形 4月28日起被实施退市风险警示证券简称变更为“*ST柳化”】
柳化股份(600423.SH)公告称,因公司2025年度经审计的净利润为负值且扣除后营业收入低于3亿元,触及财务类强制退市情形,公司股票将于2026年4月27日停牌一天,自4月28日起被实施退市风险警示,证券简称变更为“*ST柳化”,日涨跌幅限制为5%。
【ST达华(维权):因2023年年报存在重大遗漏及虚假记载等违法行为 公司被福建证监局罚款600万元】
ST达华(002512.SZ)公告称,公司及相关责任人于4月24日收到福建证监局下发的《行政处罚决定书》。经查,公司存在未按规定披露重大合同、年报存在重大遗漏及虚假记载等违法行为,其中2023年年报累计虚增利润约0.86亿元。福建证监局决定对公司给予警告,并处以600万元罚款;对时任董事长陈融圣、董事张高利、王景雨、曾忠诚及独立董事黄启清分别处以350万元、280万元、250万元、220万元及80万元罚款。
>>>查看更多:股市要闻