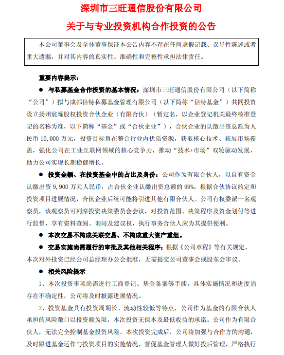
原标题:三旺通信做LP,加码工业互联网产业链生态布局
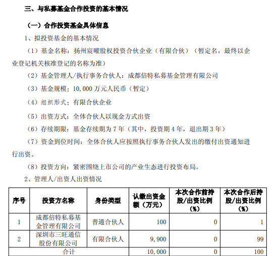
投资界(ID:pedaily2012)4月28日消息,近日,科创板工业互联网企业三旺通信发布对外投资公告,公司拟联合成都倍特私募基金管理有限公司,共同设立扬州宸曜股权投资合伙企业(有限合伙)。该基金总规模1亿元,三旺通信以自有资金出资9900万元,持股比例99%,将围绕公司主业进行产业链投资。

据悉,此次出资设立产业基金,是三旺通信在保持主业稳健经营的基础上,向产业生态延伸的重要动作。作为工业互联网领域的专精特新企业,公司主营工业通信设备,产品广泛应用于电力、轨道交通、智能制造等领域,具备较为扎实的行业基础。本次基金定位清晰,聚焦工业互联网同行业及上下游资产,与公司现有业务高度协同,有利于公司获取前沿技术、拓展客户渠道,进一步巩固行业竞争优势。

据官网,深圳市三旺通信股份有限公司(以下简称“三旺通信”)创建于2001年,是国家级高新技术企业,面向工业经济数字化、网络化、智能化的基础设施需求,秉持研发驱动的发展理念,致力于工业互联网通信产品研发、生产和销售。深耕工业级市场20年,拥有较为齐全的产品体系,主打产品囊括工业以太网交换机、嵌入式工业以太网模块、设备联网产品、工业无线产品等领域,涉及上千种产品类别,应用涵盖智慧城市、综合管廊、智能制造、轨道交通、智能电力、煤炭石化等行业领域。
>>>查看更多:股市要闻